Department of Hepatology Spleen and Gastroenterology, Affiliated Hospital of Changchun University of Traditional Chinese Medicine, Changchun, Jilin, China
Nonalcoholic fatty liver disease (NAFLD), a condition caused by a buildup of fat in liver cells because of wrong choices and nutrition intake patterns over time, is a common chronic metabolic disorder among individuals today. Narciclasine (Nar), a compound present in Haemanthus coccineus L., has been noted for its strong anti-inflammatory effects. However, its impact on regulating metabolic imbalances associated with NAFLD requires further investigation. In this research investigation using mice with NAFLD induced by a high-fat diet (HFD) and a cell model stimulated with fatty acids (FFAs), the aim was to examine the impact of Nar on liver health outcomes. The findings indicated that Nar helped improve the changes in metabolic parameters caused by the HFD, such as metabolism and inflammatory markers. Moreover, the buildup of liver fat triggered by the HFD was lessened after Nar treatment. Similarly, the inflammatory reaction in liver tissues exacerbated by the HFD was notably reduced with the involvement of Nar. The results of lab tests showed that Nar stopped FFA, which effectively triggered production and cell death in liver cells. It was shown that Nar blocked the activation of the NF-κB signaling pathway, which plays a role in inflammation and metabolic imbalances. These discoveries indicate a potential for Nar as a supplement or treatment for handling NAFLD. It provides a method to cure patients by adjusting important metabolic and inflammatory routes.
Key words: Narciclasine, inflammation, fat accumulation, nonalcoholic fatty liver disease
*Corresponding Author: Yan Leng, Department of Hepatology Spleen and Gastroenterology, Affiliated Hospital of Changchun University of Traditional Chinese Medicine, No. 1478 Gongnong Road, Changchun, China. Email: yan_l25@163.com
Academic Editor: Prof. Elisabetta Albi–Università degli Studi di Perugia, Italy
Received: 10 October 2024; Accepted: 7 January 2025; Published: 10 February 2025
© 2025 Codon Publications
This is an Open Access article distributed under the terms of the Creative Commons Attribution-NonCommercial-ShareAlike 4.0 International (CC BY-NC-SA 4.0). License (http://creativecommons.org/licenses/by-nc-sa/4.0/)
Nonalcoholic fatty liver disease (NAFLD) is a prevalent liver condition, characterized by significant inflammation and lipid accumulation within hepatic tissues (Maurice and Manousou, 2018; Pouwels et al., 2022). From a food science perspective, the progression of NAFLD can be influenced by dietary compositions, which may exacerbate or mitigate pathological transformations within liver tissues. These transformations range from simple hepatic steatosis to more severe conditions such as steatohepatitis, cirrhosis, and, eventually, liver cancer. Technological advancements in food processing and formulation are crucial in developing dietary interventions that target these pathological stages (Kang et al., 2022; Powell et al., 2021). While the complete pathogenesis of NAFLD remains to be fully elucidated, it is widely recognized in food science that its development is intricately linked with dietary patterns contributing to obesity and metabolic syndrome. Nutritional interventions and technological innovations in food processing aim to address these underlying metabolic disorders by promoting healthier dietary choices and enhancing food quality to mitigate the risk factors associated with NAFLD (Dietrich and Hellerbrand, 2014). Therefore, identifying effective therapeutic agents and exploring their mechanisms of action is crucial in the management of NAFLD. In food science, numerous herbal extracts have demonstrated the potential to regulate NAFLD. For instance, berberine, a compound found in several plants, has been shown to modulate the AMPK-SREBP-1c-SCD1 pathway, effectively slowing the progression of NAFLD. This underscores the importance of phytochemical research and the development of functional foods in combating liver disease (Zhu et al., 2019). Furthermore, baicalin, a flavonoid derived from the roots of Scutellaria baicalensis commonly used in functional foods, has shown efficacy in reducing reactive oxygen species to alleviate oxidative stress in NAFLD. This highlights the potential of incorporating targeted phytonutrients into dietary strategies to manage liver health and prevent disease progression through food-based interventions (Gao et al., 2022). Shikonin regulates the PPARγ and MMP-9/TIMP-1 axis to attenuate hepatic lipid dysregulation and fibrosis in NAFLD (Yang et al., 2020). Besides, gypenosides affect lipid metabolism to improve the progression of NAFLD (Zhou et al., 2023). Narciclasine (Nar), a natural compound of Haemanthus coccineus L, was previously known for its anticancer properties (Fürst, 2016). Recent studies have revealed that naringenin (Nar), a flavonoid predominantly found in citrus fruits, exhibits potent anti-inflammatory properties, contributing to its role in ameliorating various diseases. For example, naringenin has been shown to mitigate inflammation and oxidative stress, thereby improving outcomes in lipopolysaccharide (LPS)-triggered acute lung injury. This underscores the importance of dietary flavonoids in functional food formulations to enhance human health and prevent inflammatory conditions (Duan et al., 2020). Naringenin (Nar), a bioactive flavonoid commonly found in citrus fruits, modulates phospholipid metabolism, effectively reducing psoriatic skin inflammation. This mechanism showcases the therapeutic potential of dietary flavonoids in functional food development aimed at managing skin conditions such as psoriasis through dietary interventions. Incorporating Nar-rich foods into daily diets could serve as a preventative strategy for individuals prone to inflammatory skin diseases (Kong et al., 2022). It can inhibit LPS-stimulated inflammatory cytokines, exhibiting cardiac function (Tang et al., 2021). Furthermore, Nar induces the adenosine 5'-monophosphate (AMP)-activated protein kinase (AMPK) pathway to alleviate acute liver injury (Tian et al., 2022). In addition, previous research indicates that naringenin (Nar), extracted from citrus fruits, reduces the generation of reactive oxygen species in obese mice. This finding highlights the potential of naringenin as a key component in functional foods aimed at combating oxidative stress associated with obesity. Integrating Nar-rich ingredients into dietary formulations could help develop effective nutritional strategies for oxidative stress management in metabolic disorders (Julien et al., 2017). However, Nar’s regulatory effects and mechanisms in NAFLD progression remain indistinct.
This study uncovered that naringenin (Nar), a flavonoid abundant in citrus fruits, reduces inflammation and lipid accumulation in NAFLD by modulating the NF-κB pathway. These findings may provide novel insights into using Nar in NAFLD therapy, emphasizing the potential for incorporating Nar-rich foods into dietary regimens as a preventative or therapeutic measure against liver disease. This approach underscores the role of functional foods in managing chronic conditions through dietary innovations.
Male C57BL/6J mice (8-week-old) were acquired from Vital River Laboratory Animal Technology Co., Ltd., Beijing, China. To develop the NAFLD mouse model, the mice were fed a high-fat diet (HFD, consisting of 60% calories from fat, 20% from carbohydrates, and 20% from protein) for 9 weeks. The mice were divided into four groups: the Control group (n=6) received a standard diet; the Nar group (n=6) received a standard diet supplemented with naringenin (1 mg/kg) administered via gavage for 7 weeks (Julien et al., 2017); the HFD group received the HFD diet for 9 weeks; and the HFD+Nar group (n=6) received the HFD plus naringenin (1 mg/kg) gavage. After the treatment period, the mice were euthanized with pentobarbital sodium; body weight was recorded, and their epididymal fat and liver tissues were collected for histopathological analysis and further experiments.
All animal trials were carried out following the National Institutes of Health guidelines for treating and handling lab animals. The Animal Care and Use Committee approved the study plan at the Affiliated Hospital of Changchun, University of Traditional Chinese Medicine, with Approval Number 2020242.
The liver and fat tissues near the testicles were preserved by fixing them and then treating them to remove moisture before encasing them in paraffin wax for preservation purposes. Following this step came the cutting of sections measuring 4 µm from the samples embedded within paraffin. This was followed by the staining of these sections with hematoxylin and eosin (H&E), a technique used to emphasize the structure of tissues when viewed under a microscope. Finally, images were captured using a Nikon microscope from Tokyo, Japan, to document the tissue morphology for further analysis and study purposes.
After fasting for 12 h, the mice received a glucose injection of 1.5 g per kilogram into their cavities. Blood sugar levels were then checked using an ACC. CHE glucometer from Roche, Mannheim, Germany, at intervals of 0, 30, 60, 90, and 120 minutes post-injection.
Triglycerides (TG), serum cholesterol (TC), aspartate aminotransferase (AST), and alanine aminotransferase (ALT) were examined using an automated biochemical analyzer (Hitachi High-Tech, Tokyo, Japan).
The levels of IL-1β, IL-6, and TNF-α were evaluated through TNF-α (ab208348), IL-6 (ab222503), and IL-1β (ab197742) ELISA kits (Abcam, Shanghai, China).
TRIzol reagent (Invitrogen) was used to obtain mouse liver tissue RNAs. RNAs were reversed using the PrimeScript® RT reagent kit (Takara, Dalian, China). Next, qPCR was made using the SYBR® Premix Ex Taq™ II kit (Takara, Dalian, China). The relative mRNA expression was determined using the 2−ΔΔCt method.
The primer sequences were as follows:
TNF-α:
F: 5'-CATCTTCTCAAAATTCGAGTGACAA-3',
R: 5'-TGGGAGTAGACAAGGTACAACCC-3';
IL-6:
F: 5'-GAAACCGCTATGAAGTTCCTCTCTG-3',
R: 5'-TGTTGGGAGTGGTATCCTCTGTGA-3';
IL-1β:
F: 5'-CGACAAAATACCTGTGGCCT-3',
R: 5'-TTCTTTGGGTATTGCTTGGG-3';
GADPH:
F: 5'-AGGTCGGTGTGAACGGATTTG-3',
R: 5'-GGGGTCGTTGATGGCAACA-3'.
The HepG cells were sourced from the American Type Culture Collection in Manassas. They were grown in Dulbeccos Modified Eagle Medium with 10% fetal bovine serum from Gibco Laboratories in the USA. The cells were kept in a humid incubator with 5% CO2 maintained at 37°C. To create a free fatty acids (FFAs) model (fat-overloading induction), HepG2 cells were incubated with 1 mM FFAs mixture consisting of oleic acid and palmitic acid in a 2 to 1 molar ratio (oleic acid : palmitic acid=0.66 mM : 0.33 mM) for 24 h.
HepG cells (1000 cells/well) were put into the 96-well plate. At 48 h, the cell counting kit-8 (CCK-8; Dojindo Laboratories, Kumamoto, Japan) solution (10 μL) was supplemented into each well for 2 h. Eventually, cell viability was confirmed through the spectrophotometer (Thermo Fisher Scientific, MA, USA).
The HepG2 cells were stained with an Oil Red O dye kit (C0158M, Beyotime Biotechnology, Shanghai, China). The images were observed under a microscope (Nikon, Tokyo, Japan).
The Annexin V-fluorescein isothiocyanate (FITC) Apoptosis Detection Kit (Beyotime, Shanghai, China) was utilized. After washing in the dark, HepG2 cells were mixed with Annexin V-FITC and PI. Thereafter, cell apoptosis was determined under the flow cytometer (BD Biosciences, San Jose, USA).
Proteins extracted from liver and CC tissues were separated using a 10% SDS PAGE method and later transferred onto PVDF membranes from Beyotime in Shanghai, China. After blocking the membranes and incubating with antibodies overnight at 4°C, secondary antibodies (ab7090 from Abcam in Shanghai, China) were applied at 1:2000 dilution for 2 h at room temperature for effective binding. The protein bands were then detected using a chemiluminescence detection kit from Thermo Fisher Scientific Inc.
The primary antibodies were p-P65 (1:2000; ab76302, Abcam, Shanghai, China), P65 (0.5 µg/mL; ab16502), p-IκBα (1:10,000; ab133462), IκBα (1:2000; ab32518), FAS (1:1000; ab133619), ACC (1:1000; ab45174), SCD1 (1:1000; ab236868), and β-actin (1 µg/mL; ab8226, the loading reference).
All data were displayed as mean ± standard deviation (SD). Statistical analysis was done through GraphPad Prism Software 9 (GraphPad Software, USA). The differences were performed under the one-way analysis of variance (ANOVA) in multiple groups. p<0.05 was deemed as statistically significant.
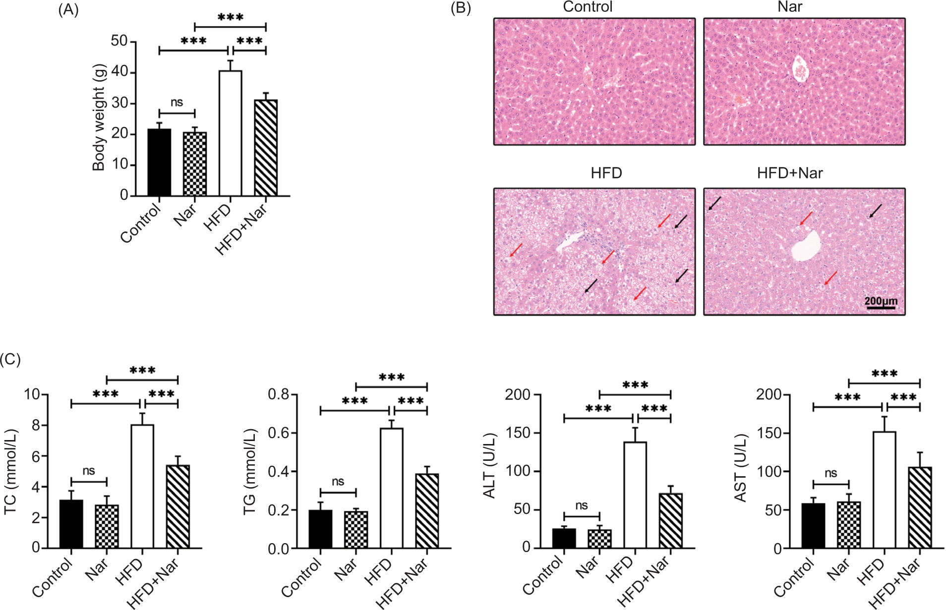
In Figure 1A, the body weight of mouse was enhanced after HFD treatment, but this impact was reversed after Nar treatment. After examining tissue samples with hematoxylin and eosin (known as H&E staining), it was observed that fat buildup and inflammatory cells in the liver worsened when the subjects were fed a HFD. However, these negative changes improved after introducing naringenin (Nar), as illustrated in Figure 1B. Furthermore, the levels of TG, total cholesterol (TC), AST, and ALT in the bloodstream rose in the HFD mice. But, they were decreased after Nar treatment (Figure 1C). The combined results suggest that Nar helps reduce fat buildup caused by a HFD and its related biochemical disruptions.
Figure 1. Narciclasine relieved HFD-induced hepatic lipid accumulation. Groups were divided into the Control, Nar, HFD, and HFD+Nar groups. (A) The body weight of mice was confirmed. (B) The pathological changes of liver tissues were measured through HE staining. (C) The levels of TG, TC, AST, and ALT in serum were assessed through the automated biochemical analyzer. ***p<0.001.
In Figure 2A–C, it is clear that the size and weight of the fat deposit in the epididymis were aggrandized after HFD treatment; however, when treated with naringenin (Nar), this effect was reversed successfully. Moreover, the level of blood glucose had increased after being exposed to HFD, whereas it was decreased after Nar was administered, as depicted in Figure 2D. In addition, the protein expressions of FAS, ACC, and SCD1 were elevated after HFD treatment, but these influences were offset after Nar treatment (Figure 2E). These results indicate that Nar is effective in improving metabolic parameters affected by a HFD.
Figure 2. Narciclasine improved HFD-mediated changes in metabolic parameters. Groups were divided into the Control, Nar, HFD, and HFD+Nar groups. (A) The images of epididymal fat. (B) The weight of epididymal fat was confirmed. (C) The pathological changes of epididymal adipose tissues were verified through HE staining. (D) The blood glucose was determined. (E) The protein expressions of FAS, ACC, and SCD1 were tested through western blot. ***p<0.001.
The study measured markers such as TNF-α, IL-6, and IL-1β in the liver tissue samples. The ELISA analysis revealed an increase in TNF-α, IL-6, and IL-1β concentrations following the administration of a HFD. The rise in levels was successfully mitigated by using naringin (Nar), as illustrated in Figure 3A. Additional data from the RT-qPCR supported these results. They are shown in Figure 3B. Overall findings indicate that Nar effectively reduces liver inflammation induced by a HFD.
Figure 3. Narciclasine attenuated HFD-triggered liver inflammation. Groups were divided into the Control, Nar, HFD, and HFD+Nar group. (A) The levels of TNF-α, IL-6, and IL-1β were evaluated through ELISA. (B) The mRNA expressions of TNF-α, IL-6, and IL-1β were confirmed through RT-qPCR. *p<0.05, **p<0.01, ***p<0.001.
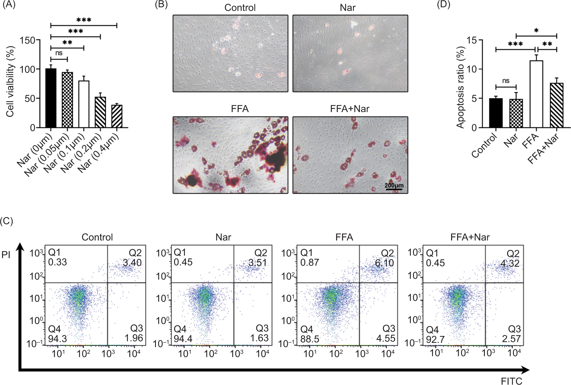
Cell viability was cut down with the increased Nar (0.1, 0.2 and 0.4 μM) treatment; cell viability was not changed after Nar (0.05 μM) treatment (Figure 4A). Therefore, Nar (0.05 μM) treatment was utilized for further experiments. Lipid accumulation was increased in FFA-mediated HepG2 cells, but this change was attenuated after Nar treatment (Figure 4B). Next, through flow cytometry, it was uncovered that cell apoptosis was strengthened in FFA-mediated HepG2 cells, but this effect was neutralized after Nar treatment (Figure 4C and D). These findings indicated that Nar inhibited FFA-stimulated lipogenesis and apoptosis in vitro.
Figure 4. Narciclasine inhibited FFA-stimulated lipogenesis and apoptosis in vitro. (A) The cell viability was assessed through CCK-8 assay in the Nar (0 μM), Nar (0.05 μM), Nar (0.1 μM), Nar (0.2 μM), and Nar (0.4 μM) groups. Groups were divided into the Control, Nar, FFA, and FFA+Nar groups. (B) The lipid accumulation was measured by oil red O staining. (C, D) The cell apoptosis was verified through flow cytometry. *p<0.05, **p<0.01, ***p<0.001.
The analysis of protein expression showed that phosphorylated p65 (p-p65) relative to total p65 and phosphorylated IκBα (p-IκBα) was upregulated. At the same time, IκBα was downregulated following treatment with FFA or a HFD. These alterations were reversed following treatment with naringenin (Nar), as evidenced in Figure 5A and B. In summary, Nar effectively modulated the NF-κB signaling pathway both in vivo and in vitro.
Figure 5. Narciclasine retarded the NF-κB pathway in vivo and in vitro. (A) The protein expressions of p-p65, p65, p-IκBα, and IκBα were tested through western blot. Groups were divided into the Control, Nar, FFA, and FFA+Nar groups. (B) The protein expressions of p-p65, p65, p-IκBα, and IκBα were examined through western blot. Groups were divided into the Control, Nar, HFD, and HFD+Nar groups. *p<0.05, **p<0.01, ***p<0.001.
Naringenin (Nar) has been extensively studied for its therapeutic potential in ameliorating various diseases. Research has shown that Nar plays a significant role in modulating metabolic disorders, reducing inflammation, and mitigating oxidative stress, which are key factors in diabetes, cardiovascular diseases, and NAFLD (Duan et al., 2020; Julien et al., 2017; Kong et al., 2022; Tang et al., 2021; Tian et al., 2022). However, Nar’s regulatory effects and mechanisms in NAFLD are still unknown. In this work, the HFD mouse model and FFA cell model were constructed for further investigations. It was discovered that Nar improved HFD-mediated changes in metabolic parameters.
Lipid accumulation is a fundamental characteristic of NAFLD and a key target for therapeutic interventions. Recent studies have concentrated on mechanisms that regulate lipid accumulation to prevent or reverse the progression of NAFLD. For instance, it has been found that Rubicon, a protein involved in cellular autophagy, exacerbates hepatocyte apoptosis and lipid accumulation, contributing to the severity of NAFLD (Tanaka et al., 2016). Furthermore, it has been found that asperuloside affects the AMPK pathway, which helps reduce buildup and inflammation in NAFLD, as mentioned in Pouwels et al. (2022). On the other hand, the SEMA 7AR148W mutation has been linked with increased lipid accumulation, worsening the development of NAFLD. These results demonstrate the nature of molecular interactions in NAFLD and point out potential areas for treatment intervention (Zhao et al., 2022). In addition, atorvastatin modulates the phosphorylation of perilipin 5 to relieve lipid accumulation in NAFLD (Gao et al., 2017). In addition, studies have demonstrated that asperuloside can impact the AMPK pathway, helping reduce buildup and inflammation in individuals with NAFLD, as mentioned in Pouwels et al. (2022). Moreover, it has been recognized that SEMA 74R148M mutation can result into lipid accumulation, thus aggravating the development of NAFLD. These discoveries emphasize the nature of molecular interactions in NAFLD and pinpoint possible areas for treatment intervention.
It is generally accepted that chronic inflammation plays a crucial role in the occurrence and development of metabolic diseases, including NAFLD (Cobbina and Akhlaghi, 2017). The damaged hepatocytes can also secrete many proinflammatory cytokines, resulting in liver inflammation (Farzanegi et al., 2019). Therefore, it is of vital importance to focus on the improvement of liver inflammation in NAFLD. For example, irisin combines with MD2 to reduce inflammation in NAFLD (Zhu et al., 2021). ANGPTL8 modulates the LILRB2/ERK pathway and facilitates inflammatory activity and aggravates liver fibrosis in NAFLD (Zhang et al., 2023). In addition, in the NAFLD cell model, miR-122 suppression reduces lipid accumulation and inflammation (Hu et al., 2021). Besides, miR-149 targets ATF6 to alleviate endoplasmic reticulum stress-triggered inflammation and apoptosis in NAFLD (Chen et al., 2020). In this study, inflammation within the liver was significantly enhanced following a HFD treatment. However, naringenin (Nar) treatment effectively counteracts this inflammatory response. In addition, it was discovered that Nar inhibited FFA-stimulated lipogenesis and apoptosis in vitro. These findings highlight Nar’s dual protective roles in modulating inflammation and lipid metabolism in NAFLD.
The NF-κB pathway is also activated in damaged hepatocytes, further upregulating the transcription of inflammatory cytokines (He and Karin, 2011). The enhanced inflammatory cytokines can activate NF-κB signaling pathway to form one positive feedback loop, thereby aggravating liver inflammation and lipid deposition (Lawrence, 2009). Importantly, it has been found that Nar retards the NF-κβ pathway to suppress proinflammatory cytokines, thereby protecting against sepsis (Kingsley et al., 2020). Furthermore, Nar negatively influences the Akt/IKK/NF-κB and JNK pathways to attenuate neuroinflammation (Zhao et al., 2021). However, the regulatory effects of Nar on the progression of NAFLD are unclear. In this study, it was illustrated that Nar retarded the NF-κB pathway in vivo and in vitro.
In summary of the study findings, it can be concluded that naringenin (Nar) has been shown to decrease inflammation and lipid buildup by influencing the NF-kappa B pathway in NAFLD. Subsequent investigations validating and explaining Nar’s control mechanisms regarding NAFL progression can lead to novel treatment approaches.
Not applicable.
All authors contributed to the study’s conception and design. Xuezhu Jin prepared the material and performed the experiments. Xin Chen and Song Wang performed data collection and analysis. Yan Leng wrote the first draft of the manuscript, and all authors commented on previous versions. All authors read and approved the final manuscript.
The authors state that there are no conflicts of interest to disclose.
Not applicable.
All data generated or analyzed during this study have been included in this published article. The datasets used and/or analyzed during the present study are available from the corresponding author upon reasonable request. Data sharing does not apply to this article as no new data were created or analyzed in this study.
The Ethics Committee of Affiliated Hospital of Changchun University of Traditional Chinese Medicine (Approval No. 2020242) granted ethical approval.
Chen Z., Liu Y., Yang L., Liu P., Zhang Y., and Wang, X. 2020. MiR-149 attenuates endoplasmic reticulum stress-induced inflammation and apoptosis in nonalcoholic fatty liver disease by negatively targeting ATF6 pathway. Immunol. Lett. 222:40–48. 10.1016/j.imlet.2020.03.003
Cobbina E., and Akhlaghi F. 2017. Non-alcoholic fatty liver disease (NAFLD)–pathogenesis, classification, and effect on drug metabolizing enzymes and transporters. Drug Metab. Rev. 49(2):197–211. 10.1080/03602532.2017.1293683
Dietrich P., and Hellerbrand C. 2014. Non-alcoholic fatty liver disease, obesity and the metabolic syndrome. Best Pract. Res. Clin. Gastroenterol. 28(4):637–653. 10.1016/j.bpg.2014.07.008
Duan Q., Jia Y., Qin Y., Jin, Y., Hu H., and Chen J. 2020. Narciclasine attenuates LPS-induced acute lung injury in neonatal rats through suppressing inflammation and oxidative stress. Bioengineered. 11(1):801–810. 10.1080/21655979.2020.1795424
Fürst R. 2016. Narciclasine–an amaryllidaceae alkaloid with potent antitumor and anti-inflammatory properties. Planta. Med. 82(16):1389–1394. 10.1055/s-0042-115034
Farzanegi P., Dana A., Ebrahimpoor Z., Asadi M., and Azarbayjani, M.A. 2019. Mechanisms of beneficial effects of exercise training on non-alcoholic fatty liver disease (NAFLD): Roles of oxidative stress and inflammation. Eur. J. Sport Sci. 19(7):994–1003. 10.1080/17461391.2019.1571114
Gao W., Xu B., Zhang Y., Liu S., Duan Z., Chen Y., and Zhang, X. 2022. Baicalin attenuates oxidative stress in a tissue-engineered liver model of NAFLD by scavenging reactive oxygen species. Nutrients. 14(3). 10.3390/nu14030541
Gao X., Nan Y., Zhao Y., Yuan Y., Ren B., Sun C., et al. 2017. Atorvastatin reduces lipid accumulation in the liver by activating protein kinase A-mediated phosphorylation of perilipin 5. Biochim. Biophys. Acta. Mol. Cell Biol. Lipids. 1862(12):1512–1519. 10.1016/j.bbalip.2017.09.007
He G., and Karin M. 2011. NF-κB and STAT3–key players in liver inflammation and cancer. Cell Res. 21(1):159–168. 10.1038/cr.2010.183
Hu Y., Du G., Li G., Peng X., Zhang Z., and Zhai, Y. 2021. The miR-122 inhibition alleviates lipid accumulation and inflammation in NAFLD cell model. Arch. Physiol. Biochem. 127(5):385–389. 10.1080/13813455.2019.1640744
Julien S.G., Kim S.Y., Brunmeir R., Sinnakannu, J.R., Ge X., Li H., et al. 2017. Narciclasine attenuates diet-induced obesity by promoting oxidative metabolism in skeletal muscle. PLoS Biol. 15(2):e1002597. 10.1371/journal.pbio.1002597
Kang S.J., Park S.T., Ha G.C., and Ko, K.J.J.J.o.M.s. H. 2022. Association between cardiorespiratory fitness, muscle strength, and non-alcoholic fatty liver disease in middle-aged men. JOMH. 18(9):184.
Kingsley M.K., Bhat B.V., Badhe B.A., Dhas B.B., and Parija, S.C. 2020. Narciclasine improves outcome in sepsis among neonatal rats via inhibition of calprotectin and alleviating inflammatory responses. Sci. Rep. 10(1):2947. 10.1038/s41598-020-59716-7
Kong Y., Jiang J., Huang Y., Liu X., Jin Z., Li, L., et al. 2022. Narciclasine inhibits phospholipase A2 and regulates phospholipid metabolism to ameliorate psoriasis-like dermatitis. Front. Immunol. 13:1094375. 10.3389/fimmu.2022.1094375
Lawrence T. 2009. The nuclear factor NF-kappaB pathway in inflammation. Cold Spring Harb. Perspect. Biol. 1(6):a001651. 10.1101/cshperspect.a001651
Maurice J., and Manousou P. 2018. Non-alcoholic fatty liver disease. Clin. Med. (Lond): 18(3):245–250. 10.7861/clinmedicine.18-3-245
Pouwels S., Sakran N., Graham Y., Leal A., Pintar T., Yang W., et al. 2022. Non-alcoholic fatty liver disease (NAFLD): A review of pathophysiology, clinical management and effects of weight loss. BMC Endocr. Disord. 22(1):63. 10.1186/s12902-022-00980-1
Powell E.E., Wong V.W., and Rinella M. (2021). Non-alcoholic fatty liver disease. Lancet. 397(10290):2212–2224. 10.1016/s0140-6736(20)32511-3
Tanaka S., Hikita H., Tatsumi T., Sakamori R., Nozaki Y., Sakane S., et al. (2016). Rubicon inhibits autophagy and accelerates hepatocyte apoptosis and lipid accumulation in nonalcoholic fatty liver disease in mice. Hepatology. 64(6): 1994–2014. 10.1002/hep.28820
Tang R., Jia L. Li Y., Zheng J., and Qi P. 2021. Narciclasine attenuates sepsis-induced myocardial injury by modulating autophagy. Aging (Albany NY). 13(11):15151–15163. 10.18632/aging.203078
Tian Y., Wang J., Qin X., Li S., Lan C., and Sun X. 2022. Narciclasine ameliorated T cell mediated acute liver injury through activating AMPK pathway. Cell Immunol. 382:104631. 10.1016/j.cellimm.2022.104631
Yang W., Yang M., Yao H., Ma Y., Ren X., Teng L., et al. 2020. Effects of shikonin from Zicao on high-fat diet-induced nonalcoholic fatty liver disease in rats. Pak. J. Pharm. Sci. 33(6):2527–2533.
Zhang Z., Yuan Y., Hu L., Tang J., Meng Z., Dai L., et al. 2023. ANGPTL8 accelerates liver fibrosis mediated by HFD-induced inflammatory activity via LILRB2/ERK signaling pathways. J. Adv. Res. 47:41–56. 10.1016/j.jare.2022.08.006
Zhao D., Zhang L.J., Huang T.Q., Kim J., Gu M.Y., and Yang H.O. 2021. Narciclasine inhibits LPS-induced neuroinflammation by modulating the Akt/IKK/NF-κB and JNK signaling pathways. Phytomedicine. 85:153540. 10.1016/j.phymed.2021.153540
Zhao N., Zhang X., Ding J., Pan Q., Zheng M.H., Liu W.Y., et al. 2022. SEMA7AR148W mutation promotes lipid accumulation and NAFLD progression via increased localization on the hepatocyte surface. JCI Insight. 7(15). 10.1172/jci.insight.154113
Zhou T., Cao L., Du Y., Qin L., Lu Y., Zhang Q., et al. (2023). Gypenosides ameliorate high-fat diet-induced nonalcoholic fatty liver disease in mice by regulating lipid metabolism. PeerJ. 11:e15225. 10.7717/peerj.15225
Zhu W., Sahar N.E., Javaid H.M.A., Pak E.S., Liang G., Wang Y., et al. 2021. Exercise-induced irisin decreases inflammation and improves NAFLD by competitive binding with MD2. Cells. 10(12):3306. 10.3390/cells10123306
Zhu X., Bian H., Wang L., Sun X., Xu X., Yan H., et al. 2019. Berberine attenuates nonalcoholic hepatic steatosis through the AMPK-SREBP-1c-SCD1 pathway. Free Radic. Biol. Med. 141:192–204. 10.1016/j.freeradbiomed.2019.06.019