Ggynaecology Ward 1, The Second Affiliated Hospital of Heilongjiang University of Traditional Chinese Medicine, Harbin, Heilongjiang, China
Endometriosis is a common gynecological disorder characterized by the ectopic growth of endometrial-like tissue, often leading to chronic pain and infertility. Despite its high prevalence, the underlying mechanisms are still poorly understood. Nimbolide, a bioactive compound derived from Azadirachta indica (neem), has been shown to possess various biological activities, including anti-malarial, anti-inflammatory, and anti-cancer properties. However, its effects on endometriosis have largely remained unexplored. Human endometriosis cell lines (End1/E6E7) were cultured and treated with varying concentrations of nimbolide for 48 hours. Cell proliferation was assessed using the MTT assay, and apoptosis was analyzed by flow cytometry with annexin V/PI staining. Cellular motility was evaluated using wound healing assays, glycolysis was examined by measuring lactate production, and Western blotting was performed to determine the expression levels of key proteins involved in the Phosphoinositide 3-Kinase/Protein Kinase B (PI3K/AKT) signaling pathway. Our findings reveal that nimbolide inhibited the proliferation of human endometriosis cells by inducing apoptosis and suppressing cellular motility. Furthermore, it disrupted abnormal glycolysis. Mechanistic analysis showed that nimbolide exerted its effects by inhibiting the PI3K/AKT signaling pathway, a key regulator of cell growth and metabolism in endometriosis. These findings suggest that nimbolide may serve as a potential therapeutic agent for managing endometriosis by targeting cell proliferation, motility, and glycolytic metabolism through the inhibition of the PI3K/AKT pathway.
Key words: apoptosis, endometriosis, glycolysis, nimbolide, phosphoinositide 3-kinase/protein Kinase B (PI3K/AKT) pathway
*Corresponding Author: Huifang Cong, Ggynaecology Ward 1, The Second Affiliated Hospital of Heilongjiang University of Traditional Chinese Medicine, No. 411 Gogol Street, Nangang, Harbin, Heilongjiang, China. Email: conghuifang3082101@163.com
Academic Editor: Prof. Tommaso Beccari – University of Perugia,Italy
Received: 31 December 2024; Accepted: 7 February 2025; Published: 1 April 2025
© 2025 Codon Publications
This is an Open Access article distributed under the terms of the Creative Commons Attribution-NonCommercial-ShareAlike 4.0 International (CC BY-NC-SA 4.0). License (http://creativecommons.org/licenses/by-nc-sa/4.0/)
Endometriosis is a common gynecological disorder characterized by the abnormal growth of endometrial-like tissue outside the uterus (Heydari et al., 2021), affecting approximately 10% to 15% of women of reproductive age, with an increasing incidence in recent years (Wan et al., 2022). The condition often leads to the formation of adhesions on the peritoneum and abdominal organs, including the ovaries, contributing to chronic pelvic pain, infertility, and dysmenorrhea.
From a food science perspective, dietary interventions and bioactive compounds offer a promising approach to regulating inflammation, oxidative stress, and hormonal activity in endometriosis. Several food-derived compounds have demonstrated potential in inhibiting cellular proliferation, glycolysis, and motility in endometriosis cells, highlighting the therapeutic potential of bioactive dietary components as supplements or complementary therapies for managing endometriosis. Moreover, the development of functional food products tailored to support women’s reproductive health could provide additional non-invasive management strategies (Suzuki et al., 2022). Therefore, understanding the molecular processes underlying these effects is essential for advancing targeted therapeutic strategies aimed at improving symptoms and fertility outcomes in affected individuals (Szukiewicz, 2023).
Nimbolide is a bioactive compound derived from Azadirachta indica (neem) that has been reported to exhibit diverse biological activities, including anti-malarial, anti-bacterial, and anti-cancer effects (Kumar et al., 2023). Its ability to regulate cell survival and motility suggests potential therapeutic applications in endometriosis by targeting key pathological processes involved in disease progression (Annaldas et al., 2019). In human renal carcinoma cells, nimbolide induces cell cycle arrest, DNA damage, and apoptosis (Zhang et al., 2022). Additionally, it can inhibit breast cancer angiogenesis by suppressing the aldose reductase-mediated IGF-1/PI3K/Akt pathway (Shin et al., 2019). Nimbolide has also been shown to delay the progression of T-cell lymphoma by modulating apoptosis and glucose metabolism (Xia et al., 2022) (Jaiswara & Kumar, 2022). Furthermore, it protects pregnant rats from gestational diabetes mellitus (GDM) by reducing inflammation, oxidative stress, and gut microbiota dysbiosis (Huo et al., 2022). Despite these promising effects, the role of nimbolide in endometriosis remains unclear, and its underlying mechanisms of action have yet to be fully elucidated.
In this study, we investigated the effects of nimbolide on endometriosis cells. Our results demonstrated that nimbolide effectively suppressed both cell proliferation and glycolysis in vitro, suggesting its potential to disrupt key metabolic and survival pathways involved in disease progression. Overall, these findings indicate that nimbolide may serve as a promising therapeutic agent for endometriosis, warranting further investigation to clarify its mechanisms of action and assess its clinical applicability.
Human endometriosis cell lines VK2/E6E7 and End1/E6E7 were purchased from the Cell Bank of the Chinese Academy of Sciences. The cells were maintained in Dulbecco’s modified Eagle medium (DMEM) supplemented with 10% fetal bovine serum (FBS) and cultured under standard conditions. After an initial stabilization period of 12 hours, the cells were treated with nimbolide (Sigma) at concentrations of 0, 1.5, 3, and 6 μM for 24 hours. The effects of nimbolide on cellular proliferation, glycolysis, and related processes were evaluated using various experimental assays.
Total protein was extracted from treated cells using RIPA lysis buffer, and protein concentration was determined using a bicinchoninic acid (BCA) assay. Equal amounts of protein were separated using sodium dodecyl sulfate-polyacrylamide gel electrophoresis (SDS-PAGE) and transferred onto polyvinylidene fluoride (PVDF) membranes. To block non-specific binding, the membranes were incubated with 5% milk for 1 hour at room temperature before overnight incubation with primary antibodies at 4°C.
The primary antibodies used were as follows: Bax (Abcam, ab32503; 1:1000), Bcl-2 (Abcam, ab182858; 1:1000), cleaved caspase-3 (Abcam, ab32042; 1:1000), N-cadherin (Abcam, ab76011; 1:1000), E-cadherin (Abcam, ab40772; 1:1000), GLUT1 (Abcam, ab115730; 1:1000), LDHA (Abcam, ab52488; 1:1000), Akt (Abcam, ab8805; 1:1000), phosphorylated Akt (p-Akt, T308; Abcam, ab38449; 1:500), PI3K (Abcam, ab302958; 1:1000), phosphorylated PI3K (p-PI3K; Abcam, ab278545; 1:500), and β-actin (Abcam, ab8226; 1:3000) as a loading control.
After overnight incubation, the membranes were treated with horseradish peroxidase (HRP)-conjugated secondary antibodies for 1 hour at room temperature. Protein bands were detected using an enhanced chemiluminescence (ECL) system, and images were captured for quantitative analysis.
VK2/E6E7 and End1/E6E7 cells were seeded into appropriate culture plates and allowed to adhere for 48 hours. After incubation, cell viability was assessed using the Cell Counting Kit-8 (CCK-8) assay. Briefly, the CCK-8 reagent was added to each well, and the cells were incubated for an additional 4 hours. Then, their optical density (OD) at 450 nm was measured using a microplate reader to quantify cell proliferation and metabolic activity.
The cells were fixed with 4% paraformaldehyde (PFA) and blocked with 5% bovine serum albumin (BSA) to minimize non-specific antibody binding. Fixed cells were then incubated with a primary antibody against proliferating cell nuclear antigen (PCNA; Santa Cruz Biotechnology) to assess cell proliferation. After three washes with phosphate-buffered saline containing 0.1% Tween-20 (PBST), the cells were incubated with Alexa 488-conjugated secondary antibodies (Invitrogen, CA) for fluorescence detection. Fluorescent images were then captured using a fluorescence microscope to evaluate protein localization and expression levels.
Cell migration was assessed using a Transwell assay. Briefly, VK2/E6E7 and End1/E6E7 cells were seeded into the upper chambers of Transwell inserts in a serum-free culture medium. After 24 hours of incubation, non-migrated cells in the upper chamber were carefully removed using a cotton swab. The migrated cells that adhered to the lower side of the membrane were fixed with paraformaldehyde and stained with crystal violet for visualization. Finally, the images were captured using a light microscope to quantify cell migration.
A wound-healing assay was performed to evaluate cell motility. VK2/E6E7 and End1/E6E7 cells were cultured until confluence, after which a linear scratch was introduced into the monolayer using a 10-µL pipette tip. The cells were then incubated under standard conditions, and images of the wound area were captured at 0 and 24 hours.
Apoptosis was analyzed using flow cytometry. VK2/E6E7 and End1/E6E7 cells were fixed with 70% ethanol at –20 °C for 2 hours. Following fixation, the cells were stained with propidium iodide (PI) and FITC Annexin V according to the manufacturer’s instructions. The apoptotic cell populations were then quantified using a FACSCalibur flow cytometer (BD Biosciences, Inc.), and data analysis was performed using CellQuest Pro 5.1 software.
Glycolysis was evaluated by measuring glucose uptake and lactate production. Briefly, the cells were incubated with a glucose uptake assay kit (ab136955) and a lactate production assay kit (ab65330) from Abcam. The assays were performed according to the manufacturer’s protocols, and absorbance values were measured using a microplate reader to assess metabolic activity.
Data were analyzed using GraphPad Prism 5.0 software (GraphPad Software, USA). Results are expressed as mean ± standard deviation (SD) from at least three independent experiments. Statistical differences among multiple groups were determined using one-way analysis of variance (ANOVA) followed by Tukey’s post hoc test. For comparisons between two groups, Student’s t-test was used. A p-value of <0.05 was considered statistically significant. All statistical tests were two-tailed, with a significance threshold of 0.05 applied.
To investigate the effects of nimbolide on endometriosis cell proliferation, VK2/E6E7 and End1/E6E7 cells were treated with 0, 1.5, 3, and 6 μM nimbolide for 24 hours, and cell viability was evaluated using CCK-8 assays. The results showed that nimbolide treatment significantly reduced the OD values of both cell lines in a concentration-dependent manner compared to the control group (Figure 1A). Immunofluorescence staining further revealed a decrease in proliferating cell nuclear antigen (PCNA) expression following exposure to higher concentrations of nimbolide (Figure 1B). Overall, these results indicate that nimbolide inhibits the proliferation of endometriosis cells.
Figure 1 Nimbolide inhibits the proliferation of human endometriosis cells. (A) CCK-8 assays were performed to assess the effects of nimbolide (0, 1.5, 3, and 6 μM) on the viability of VK2/E6E7 and End1/E6E7 cells after 24 hours of treatment. Optical density at 450 nm (OD450) was measured to quantify cell viability. (B) Immunofluorescence staining was conducted to evaluate PCNA expression in nimbolide-treated VK2/E6E7 and End1/E6E7 cells. The green panel represents PCNA. Scale bar, 50 μm. Data are presented as mean ± SD. **p<0.01, ***p<0.001.
The impact of nimbolide on apoptosis was analyzed using flow cytometry in VK2/E6E7 and End1/E6E7 cells. We observed that nimbolide treatment resulted in a significant increase in apoptotic cell populations compared to the control group (Figure 2A). Western blot analysis further confirmed these findings, showing upregulated expression of pro-apoptotic proteins Bax and cleaved caspase-3, along with downregulated expression of the anti-apoptotic protein Bcl-2 in nimbolide-treated cells (Figure 2B). Taken together, these results suggest that nimbolide may promote apoptosis in endometriosis cells.
Figure 2 Nimbolide promotes apoptosis in human endometriosis cells. (A) Flow cytometry analysis was performed to determine the effects of nimbolide (0, 1.5, 3, and 6 μM) on apoptosis in VK2/E6E7 and End1/E6E7 cells after 24 hours of treatment. The percentage of apoptotic cells was quantified. (B) Western blot analysis was conducted to examine the expression levels of Bax, Bcl-2, and cleaved caspase-3 in VK2/E6E7 and End1/E6E7 cells following nimbolide treatment. Data are presented as mean ± SD. *p<0.05, **p<0.01, ***p<0.001.
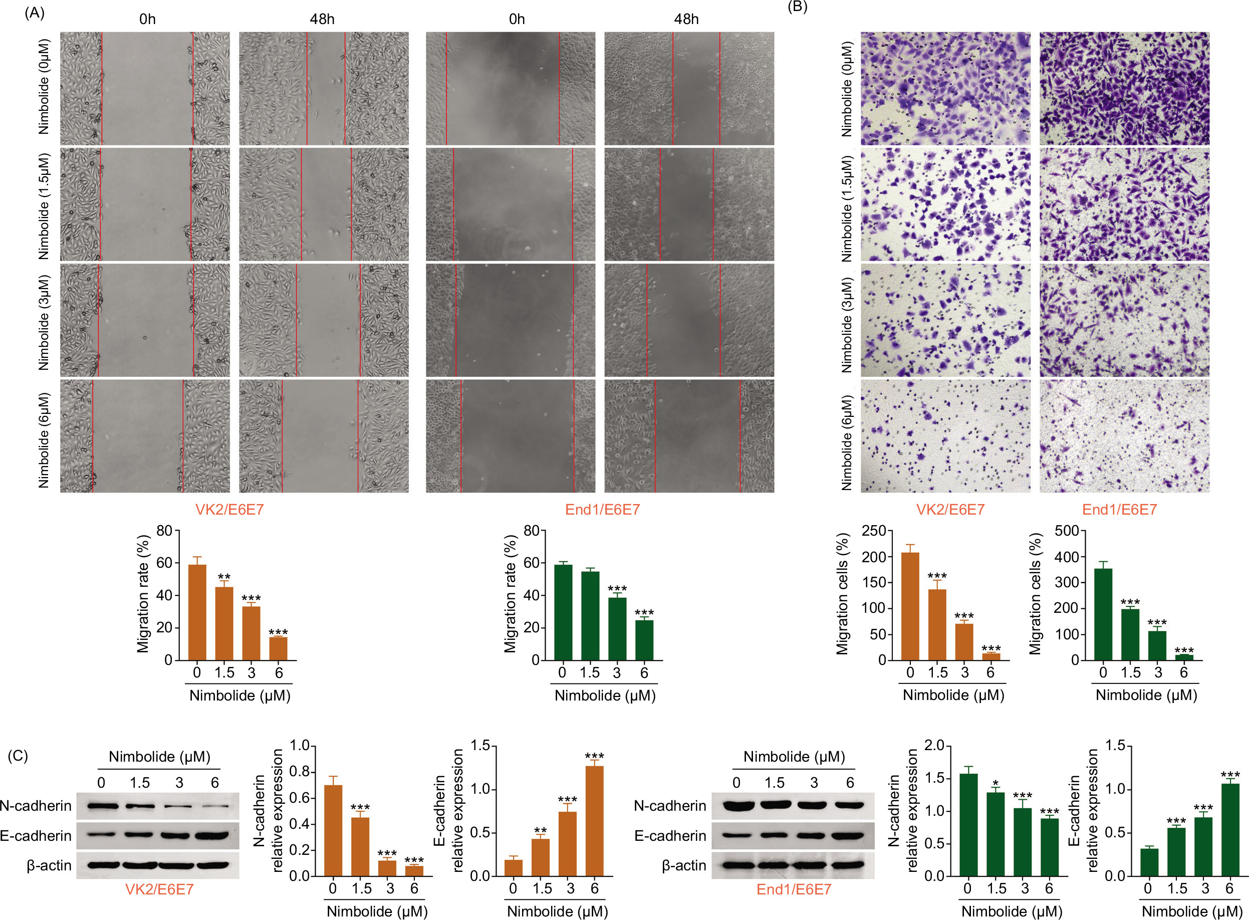
The effects of nimbolide on cell motility were examined using wound healing and Transwell assays. Wound healing assays demonstrated that nimbolide treatment for 24 hours reduced the migration of VK2/E6E7 and End1/E6E7 cells compared to untreated controls (Figure 3A). Similarly, Transwell assays revealed a decrease in the number of invading cells following nimbolide treatment (Figure 3B). Western blot analysis showed a reduction in N-cadherin, a marker associated with increased motility, and an increase in E-cadherin, a marker of cell adhesion, in nimbolide-treated cells (Figure 3C). Collectively, these findings indicate that nimbolide may suppress the motility of endometriosis cells by modulating adhesion-related proteins.
Figure 3 Nimbolide inhibits the migration and invasion of human endometriosis cells. (A) Wound healing assays were performed to evaluate the effects of nimbolide (0, 1.5, 3, and 6 μM) on cell migration in VK2/E6E7 and End1/E6E7 cells after 24 hours of treatment. The migration rate was quantified. (B) Transwell invasion assays were performed to assess the effects of nimbolide (0, 1.5, 3, and 6 μM) on the invasive capacity of VK2/E6E7 and End1/E6E7 cells. The number of invaded cells was counted. (C) Western blot analysis was performed to determinethe expression levels of N-cadherin and E-cadherin in VK2/E6E7 and End1/E6E7 cells following nimbolide treatment. Data are presented as mean ± SD. *p<0.05, **p<0.01, ***p<0.001.
To assess the impact of nimbolide on glycolysis, the expression levels of key glycolytic markers, GLUT1 and LDHA, were analyzed. Western blot results showed that nimbolide treatment reduced the expression of both markers in VK2/E6E7 and End1/E6E7 cells compared to the control group (Figure 4A). Nimbolide also significantly decreased glucose uptake (Figure 4B) and lactate production (Figure 4C), further confirming its inhibitory effects on glycolysis in endometriosis cells.
Figure 4 Nimbolide inhibits abnormal glycolysis of human endometriosis cells. (A) Western blot analysis was performed to evaluate the expression levels of GLUT1 and LDHA in VK2/E6E7 and End1/E6E7 cells treated with nimbolide (0, 1.5, 3, and 6 μM) for 24 hours. (B) Glucose uptake was measured in VK2/E6E7 and End1/E6E7 cells after nimbolide treatment. (C) Lactate production was quantified in VK2/E6E7 and End1/E6E7 cells following nimbolide exposure. Data are presented as mean ± SD. **p<0.01, ***p<0.001.
To determine whether nimbolide can modulate the PI3K/AKT signaling pathway, we evaluated the phosphorylation levels of Akt and PI3K. Our results showed that nimbolide treatment led to a significant reduction in the phosphorylation of both Akt and PI3K in VK2/E6E7 and End1/E6E7 cells compared to the control group (Figure 5). These findings indicate that nimbolide can inhibit the PI3K/AKT pathway, a key regulator of cell growth and survival in endometriosis cells.
Figure 5 Nimbolide inhibits the PI3K/AKT pathway. Western blot analysis was performed to assess the expression and phosphorylation levels of PI3K and Akt in VK2/E6E7 and End1/E6E7 cells treated with nimbolide (0, 1.5, 3, and 6 μM) for 24 hours. Data are presented as mean ± SD. *p<0.05, ***p<0.001.
Endometriosis is a chronic inflammatory disorder primarily associated with pelvic pain, dysmenorrhea, and infertility. These clinical manifestations are often driven by a combination of inflammation, hormonal imbalances, and the formation of adhesions, which disrupt normal reproductive and pelvic organ function. The disease can significantly affect the quality of life and fertility outcomes of patients, underscoring the need for more effective management strategies (Incognito et al., 2023). Despite various treatment approaches, there is no definitive cure for endometriosis. Notably, the disease exhibits tumor-like characteristics, including the ability to invade and metastasize into adjacent tissues. Endometriotic cells demonstrate enhanced anti-apoptotic capabilities, disturbing the balance between proliferation and cell death, thereby prolonging the survival of endometrial-like cells, allowing them to implant and proliferate in ectopic locations, and contributing to the progression of the disease. Thus, a deeper understanding of these mechanisms is essential for developing more appropriate targeted therapeutic strategies (Ngernprom et al., 2023).
Recent studies have confirmed that glucose metabolism reprogramming plays a crucial role in the pathophysiology of endometriosis. Endometriotic cells exhibit increased glucose uptake, providing the necessary energy and biosynthetic precursors for their sustained growth and survival. This metabolic reprogramming is characterized by an upregulation of glycolysis-related enzymes, leading to a shift from oxidative phosphorylation to glycolysis, even in the presence of oxygen. This phenomenon, similar to the Warburg effect observed in tumors, results in the accumulation of lactic acid, creating a locally acidic microenvironment. This acidic environment promotes inflammation, enhances cell proliferation, and facilitates disease progression (Chen et al., 2023). The regulation of glucose metabolism in endometriosis is closely linked to the hypoxic microenvironment within ectopic lesions. Hypoxia-induced metabolic adaptations drive the transition from aerobic respiration to glycolysis, enabling endometriotic cells to survive under low-oxygen conditions. This glycolytic shift plays a crucial role in sustaining cell viability, promoting proliferation, and enhancing invasive potential, thereby exacerbating disease progression. By facilitating energy production and biosynthetic processes, metabolic reprogramming supports the persistence of endometriotic lesions. Thus, understanding these adaptive mechanisms provides valuable insights into potential therapeutic targets for endometriosis (Luan et al., 2021). Moreover, targeting the key components of glucose metabolism, including glucose transporters, lactate transporters, glycolysis-related enzymes, and their regulatory pathways, represents a promising therapeutic approach. Given that metabolic reprogramming in endometriosis is characterized by increased glucose uptake, elevated glycolytic activity, and enhanced lactate production, interventions aimed at disrupting these processes could effectively limit cell survival, proliferation, and invasiveness. Therefore, developing metabolic-based therapeutic strategies may offer a novel and effective means of managing endometriosis.
In addition to targeting glucose metabolism, promoting apoptosis has emerged as a crucial therapeutic strategy to counteract the enhanced anti-apoptotic properties of endometriotic cells. By restoring the balance between cell survival and death, apoptosis-inducing interventions can effectively decrease the persistence and implantation of ectopic lesions.
Our present study demonstrates that nimbolide exerts its inhibitory effects on endometriotic cells through a dual mechanism: promoting apoptosis and disrupting glucose metabolism. Nimbolide treatment increased the expression of pro-apoptotic markers, such as Bax and cleaved caspase-3, while decreasing the expression of the anti-apoptotic marker Bcl-2. At the same time, nimbolide suppressed glycolysis by downregulating glycolysis-related enzymes, including GLUT1 and LDHA, and reducing both glucose uptake and lactate production. These findings underscore the critical roles of metabolic reprogramming and apoptosis in the pathophysiology of endometriosis and suggest that nimbolide effectively targets both processes.
Based on these results, nimbolide shows promise as a novel therapeutic agent for endometriosis. Its ability to simultaneously inhibit metabolic reprogramming and induce apoptosis provides a comprehensive approach for disease management. However, further studies are needed to validate its efficacy and safety in preclinical and clinical settings, as well as to explore potential synergistic effects with existing treatments. If further research confirms its efficacy and safety, nimbolide-based therapies could offer a promising strategy for managing endometriosis by alleviating symptoms and targeting the underlying pathological mechanisms of the disease.
Through a series of assays, including immunostaining, immunoblotting, flow cytometry, and Transwell assays, our data demonstrated that nimbolide significantly affects proliferation, apoptosis, motility, and glucose metabolism in endometriotic cells. The differential responses observed between End1/E6E7 and VK2/E6E7 cells at various concentrations may reflect differences in their sensitivity to nimbolide. End1/E6E7 cells may exhibit greater sensitivity at lower concentrations, possibly due to a higher baseline activity of the PI3K/AKT pathway, which could influence drug uptake and metabolism. Further studies are needed to better understand these cell-specific responses and optimize the therapeutic application of nimbolide.
Previous studies have shown that nimbolide induces apoptosis in tumor cells by inhibiting the NF-κB signaling pathway, which plays a crucial role in promoting inflammation, cell survival, and proliferation. This raises the possibility that nimbolide may exert similar inhibitory effects on endometriotic cells through NF-κB or related pathways. However, further investigations are needed to determine whether NF-κB inhibition contributes to the observed effects of nimbolide in endometriosis. These insights highlight nimbolide’s potential as a therapeutic agent capable of targeting multiple pathological aspects of the disease, offering promising avenues for future research and treatment development (Bansod & Godugu, 2021; Pooladanda et al., 2019; Zhang et al., 2022). Interestingly, our study confirmed that nimbolide induces apoptosis in endometriotic cells by inhibiting the PI3K/AKT signaling pathway. Additionally, nimbolide has been reported to inhibit CDK4/CDK6 kinase activity, further supporting its role in regulating cell cycle progression and apoptosis (Katola & Olajide, 2023). Similar findings have demonstrated that nimbolide suppresses T-cell lymphoma progression by modulating apoptosis and altering glucose metabolism (Mahmoud et al., 2022). Our analysis shows that nimbolide exerts similar effects on endometriotic cells by promoting apoptosis and disrupting glucose metabolism. These dual actions emphasize its potential as a therapeutic agent that targets both survival pathways and metabolic reprogramming, key processes in endometriosis progression. Furthermore, our findings confirm nimbolide’s role in modulating apoptosis and glucose metabolism in endometriotic cells, reinforcing its therapeutic potential.
Previous studies have shown that nimbolide inhibits multiple signaling pathways, including NF-κB, Wnt, PI3K/Akt, and JAK-STAT (Annaldas et al., 2019; Bansod et al., 2020; Teng et al., 2023; Zhang et al., 2022). In this study, we demonstrated that nimbolide suppresses the PI3K/Akt signaling pathway, inhibiting the progression of endometriosis. The PI3K/Akt pathway plays a crucial role in the pathology of endometriosis by regulating key processes such as endometrial adhesion, invasion, angiogenesis, and apoptosis. Additionally, by supporting the survival and proliferation of ectopic endometrial tissues and facilitating extracellular matrix degradation and neovascularization, this pathway further contributes to disease progression.
Although nimbolide has demonstrated growth-inhibitory effects at lower concentrations in cell cultures, its potential applications and safety for use in food science require further investigation. Toxicological studies and clinical trials are essential to assess its safety for human consumption. A comprehensive evaluation of its toxicological profile, including clinical trials, is necessary to determine potential side effects and establish dosage guidelines that balance therapeutic efficacy with safety. While bioactive compounds like nimbolide offer promising therapeutic potential, careful consideration is required before considering their incorporation into food products. These studies will be crucial in determining the appropriate dosage for safe consumption while preserving their therapeutic benefits. Incorporating such bioactive compounds into functional foods highlights the intersection of food science and health, maximizing their benefits. By modulating disease pathways at the cellular and molecular levels, diet-based interventions could offer a complementary strategy for managing complex conditions like endometriosis. Further investigation into the feasibility of integrating nimbolide into functional food products may contribute to the development of innovative dietary solutions aimed at both preventing and managing chronic diseases (Singh et al., 2022).
While nimbolide has been reported to exhibit antioxidative and anti-apoptotic properties in various cancer models, its effects in endometriosis appear to be context-dependent. In endometriotic cells, for instance, nimbolide promoted apoptosis, which could serve as a therapeutic strategy to counteract the abnormal proliferation and prolonged survival characteristic of the disease. This differential effect highlights the need for further research to elucidate how nimbolide modulates cellular processes in distinct pathological environments and whether its mechanism of action varies across different disease contexts.
Although the inhibitory effects of nimbolide on the PI3K/AKT signaling pathway have been well-documented in various cancer models, its role in endometriosis remains less explored. In this study, we provide new insights by demonstrating that nimbolide modulates this pathway in endometriotic cells, suggesting its potential as a targeted therapeutic approach. By inhibiting PI3K/AKT signaling, nimbolide may offer advantages over existing treatments by addressing key mechanisms that drive disease progression. Further validation of the involvement of this pathway in endometriosis is essential to reinforce its therapeutic relevance and guide the development of more effective treatment strategies.
In summary, this study demonstrates that nimbolide effectively suppresses the proliferation and glycolysis of endometriotic cells in vitro. By targeting key cellular and metabolic pathways, including the PI3K/Akt signaling pathway, nimbolide disrupts mechanisms that support the survival and progression of endometriotic lesions, highlighting its potential as a therapeutic agent for endometriosis. However, further investigations are required to elucidate its precise mechanisms and assess its clinical applicability. Additionally, the possibility of incorporating nimbolide into functional foods or nutraceuticals should be explored as an innovative approach to supporting women’s health and managing this complex condition.
All data generated or analyzed during this study are included in this published article.
The datasets used and/or analyzed during the present study are available from the corresponding author upon reasonable request.
T.Z. designed the study, completed the experiment, and supervised the data collection. X.G. and J.D. analyzed and interpreted the data. Y.Y. and H.C. prepared the manuscript for publication and reviewed the draft. All authors have read and approved the manuscript.
The authors declare no conflict of interest.
This work was supported by the Heilongjiang Province Traditional Chinese Medicine Famous Old Chinese Medicine Academic Thought Research Project (Grant No. GY2022-20).
Annaldas, S., Saifi, M. A., Khurana, A., & Godugu, C. (2019). Nimbolide ameliorates unilateral ureteral obstruction-induced renal fibrosis by inhibition of TGF-beta and EMT/Slug signalling. Molecular Immunology, 112, 247–255. 10.1016/j.molimm.2019.06.003
Bansod, S., Aslam Saifi, M., Khurana, A., & Godugu, C. (2020). Nimbolide abrogates cerulein-induced chronic pancreatitis by modulating beta-catenin/Smad in a sirtuin-dependent way. Pharmacological Research, 156, 104756. 10.1016/j.phrs.2020.104756
Bansod, S., & Godugu, C. (2021). Nimbolide ameliorates pancreatic inflammation and apoptosis by modulating NF-kappaB/SIRT1 and apoptosis signaling in acute pancreatitis model. International Immunopharmacology, 90, 107246. 10.1016/j.intimp.2020.107246
Chen, X., Zhang, H., Pan, Y., Zhu, N., Zhou, L., Chen, G., & Wang, J. (2023). Nimbolide Exhibits Potent Anticancer Activity Through ROS-Mediated ER Stress and DNA Damage in Human Non-small Cell Lung Cancer Cells. Applied Biochemistry and Biotechnology. 10.1007/s12010-023-04507-9
Heydari, S., Kashani, L., & Noruzinia, M. (2021). Dysregulation of Angiogenesis and Inflammatory Genes in Endometrial Mesenchymal Stem Cells and Their Contribution to Endometriosis. Iranian Journal of Allergy, Asthma, and Immunology, 20(6), 740–750. 10.18502/ijaai.v20i6.8025
Huo, J., Ding, Y., Wei, X., Chen, Q., & Zhao, B. (2022). Antiosteoporosis and bone protective effect of nimbolide in steroid-induced osteoporosis rats. Journal of Biochemical and Molecular Toxicology, 36(12), e23209. 10.1002/jbt.23209
Incognito, G. G., Di Guardo, F., Gulino, F. A., Genovese, F., Benvenuto, D., Lello, C., & Palumbo, M. (2023). Interleukin-6 as A Useful Predictor of Endometriosis-Associated Infertility: A Systematic Review. International Journal of Fertility and Sterility, 17(4), 226–230. 10.22074/ijfs.2023.557683.1329
Jaiswara, P. K., & Kumar, A. (2022). Nimbolide retards T cell lymphoma progression by altering apoptosis, glucose metabolism, pH regulation, and ROS homeostasis. Environmental Toxicology, 37(6), 1445–1457. 10.1002/tox.23497
Katola, F. O., & Olajide, O. A. (2023). Nimbolide Targets Multiple Signalling Pathways to Reduce Neuroinflammation in BV-2 Microglia. Molecular Neurobiology, 60(9), 5450–5467. 10.1007/s12035-023-03410-y
Kumar, K., Narvekar, N. N., & Maslin, K. (2023). Self-managed dietary changes and functional gut symptoms in endometriosis: A qualitative interview study. European Journal of Obstetrics & Gynecology and Reproductive Biology X, 19, 100219. 10.1016/j.eurox.2023.100219
Luan, Y., Luan, Y., Feng, Q., Chen, X., Ren, K. D., & Yang, Y. (2021). Emerging Role of Mitophagy in the Heart: Therapeutic Potentials to Modulate Mitophagy in Cardiac Diseases. Oxidative Medicine and Cellular Longevity, 2021, 3259963. 10.1155/2021/3259963
Mahmoud, N., Dawood, M., Huang, Q., Ng, J. P. L., Ren, F., Wong, V. K. W., & Efferth, T. (2022). Nimbolide inhibits 2D and 3D prostate cancer cells migration, affects microtubules and angiogenesis and suppresses B-RAF/p.ERK-mediated in vivo tumor growth. Phytomedicine, 94, 153826. 10.1016/j.phymed.2021.153826
Ngernprom, P., Klangsin, S., Suwanrath, C., & Peeyananjarassri, K. (2023). Risk factors for recurrent endometriosis after conservative surgery in a quaternary care center in southern Thailand. PLoS One, 18(8), e0289832. 10.1371/journal.pone.0289832
Pooladanda, V., Thatikonda, S., Bale, S., Pattnaik, B., Sigalapalli, D. K., Bathini, N. B., Singh, S. B., & Godugu, C. (2019). Nimbolide protects against endotoxin-induced acute respiratory distress syndrome by inhibiting TNF-alpha mediated NF-kappaB and HDAC-3 nuclear translocation. Cell Death & Disease, 10(2), 81. 10.1038/s41419-018-1247-9
Shin, S. S., Hwang, B., Muhammad, K., Gho, Y., Song, J. H., Kim, W. J., Kim, G., & Moon, S. K. (2019). Nimbolide Represses the Proliferation, Migration, and Invasion of Bladder Carcinoma Cells via Chk2-Mediated G2/M Phase Cell Cycle Arrest, Altered Signaling Pathways, and Reduced Transcription Factors-Associated MMP-9 Expression. Evidence-Based Complementary and Alternative Medicine, 2019, 3753587. 10.1155/2019/3753587
Singh, D., Mohapatra, P., Kumar, S., Behera, S., Dixit, A., & Sahoo, S. K. (2022). Nimbolide-encapsulated PLGA nanoparticles induces Mesenchymal-to-Epithelial Transition by dual inhibition of AKT and mTOR in pancreatic cancer stem cells. Toxicology In Vitro, 79, 105293. 10.1016/j.tiv.2021.105293
Suzuki, S., Ota, Y., Sano, R., Morimoto, Y., Moriya, T., & Shiota, M. (2022). Growing teratoma syndrome after surgery for ovarian immature teratoma. European Journal of Gynaecological Oncology, 43(1), 115-122. 10.31083/j.ejgo4301017
Szukiewicz, D. (2023). Insight into the Potential Mechanisms of Endocrine Disruption by Dietary Phytoestrogens in the Context of the Etiopathogenesis of Endometriosis. International Journal of Molecular Sciences, 24(15). 10.3390/ijms241512195
Teng, Y., Huang, Y., Yu, H., Wu, C., Yan, Q., Wang, Y., Yang, M., Xie, H., Wu, T., Yang, H., & Zou, J. (2023). Nimbolide targeting SIRT1 mitigates intervertebral disc degeneration by reprogramming cholesterol metabolism and inhibiting inflammatory signaling. Acta Pharmaceutica Sinica B, 13(5), 2269–2280. 10.1016/j.apsb.2023.02.018
Wan, Q.-Y., Liu, R.-F., Zou, Y., Luo, Y., Zhou, J.-Y., Deng, Y.-H., Zeng, X., Gao, G.-D., & Huang, O.-P. (2022). A rare variant in the MARVELD2 gene is associated with Chinese samples with ovarian endometriosis. EJGO, 43(1), 42–47. 10.31083/j.ejgo4301012
Xia, D., Chen, D., Cai, T., Zhu, L., Lin, Y., Yu, S., Zhu, K., Wang, X., Xu, L., & Chen, Y. (2022). Nimbolide attenuated the inflammation in the liver of autoimmune hepatitis’s mice through regulation of HDAC3. Toxicology and Applied Pharmacology, 434, 115795. 10.1016/j.taap.2021.115795
Zhang, J., Jung, Y. Y., Mohan, C. D., Deivasigamani, A., Chinnathambi, A., Alharbi, S. A., Rangappa, K. S., Hui, K. M., Sethi, G., & Ahn, K. S. (2022). Nimbolide enhances the antitumor effect of docetaxel via abrogation of the NF-kappaB signaling pathway in prostate cancer preclinical models. Biochimica et Biophysica Acta (BBA)-Molecular Cell Research, 1869(12), 119344. 10.1016/j.bbamcr.2022.119344
Zhang, L., Li, Y., Sun, D., & Bai, F. (2022). Protective Effect of Nimbolide against High Fat Diet-induced Obesity in Rats via Nrf2/HO-1 Pathway. Journal of Oleo Science, 71(5), 709–720. 10.5650/jos.ess21389