1Department of Cardiology, Huanggang Central Hospital of Yangtze University, Huanggang, Hubei, China
2Hubei Provincial Industrial Technology Research Institute of Cardio-Cerebral Co-Therapy, Huanggang, China
3Hubei Provincial Engineering Research Center of Cardio-Cerebral Co-Therapy, Huanggang, China
4Department of Pediatrics, Huanggang Central Hospital of Yangtze University, Huanggang, Hubei, China
5Health Management Center, Huanggang Central Hospital of Yangtze University, Huanggang, Hubei, China
This study examines the protective effects of Kinsenoside (KD), a natural bioactive compound, against inflammation, oxidative stress, and cardiomyocyte hypertrophy in isoproterenol (ISO)-stimulated H9c2 cells, which serve as an in vitro model of heart failure (HF). The effects of KD were assessed using various assays, including the CCK-8 assay for cell viability, LDH detection for cell membrane integrity, qPCR for gene expression, ELISA for inflammatory cytokine quantification, and immunostaining for hypertrophy assessment. KD significantly enhanced the viability of ISO-stimulated H9c2 cells (p < 0.05) and reduced ISO-induced production of inflammatory cytokines, such as IL-6, IL-1β, and TNF-α (p < 0.05). Furthermore, KD reduced oxidative stress markers (p < 0.05) and alleviated cardiomyocyte hypertrophy induced by ISO stimulation (p < 0.05). Mechanistically, KD inhibited NLRP3 inflammasome activation (p < 0.05), a critical mediator of inflammation and cellular damage in this model. These results suggest that KD protects H9c2 cells from isoproterenol-induced injury by suppressing NLRP3 inflammasome activation. Due to its natural bioactive properties, KD may serve as a potential therapeutic agent for mitigating HF progression and as a functional food ingredient for cardiovascular health support.
Key words: cardiomyocyte hypertrophy, heart failure, kinsenoside, NLRP3 inflammasome, oxidative stress
*Corresponding Author: Siman Cheng, Health Management Center, Huanggang Central Hospital of Yangtze University, No. 6 Qi ‘an Avenue, Huangzhou District, Huanggang City, Hubei Province, China. Email: chengsiman40408@163.com
#These authors contributed equally to the work and should be considered co-first authors.
Academic Editor: Prof. Tommaso Beccari–University of Perugia, Italy
Received: 6 December 2024; Accepted: 6 February 2025; Published: 1 April 2025
© 2025 Codon Publications
This is an Open Access article distributed under the terms of the Creative Commons Attribution-NonCommercial-ShareAlike 4.0 International (CC BY-NC-SA 4.0). License (http://creativecommons.org/licenses/by-nc-sa/4.0/)
Heart failure (HF) is a complex clinical syndrome with significant global health implications, marked by high rates of mortality, morbidity, and substantial healthcare costs. HF often results from progressive mechanisms, including ventricular dysfunction, volume overload, and high-pressure states, which may act independently or synergistically (Baman & Ahmad, 2020; Nedkoff & Weber, 2022). In children, HF is frequently associated with congenital heart disease (CHD), with risk levels varying depending on the type and severity of the malformation (Hinton & Ware, 2017). Clinical symptoms, such as breathing difficulties, exercise intolerance, and fatigue, are often linked to underlying molecular abnormalities, further complicating disease management (Lasa et al., 2020). These multifactorial characteristics underscore the urgent need for effective therapeutic strategies to slow disease progression and improve clinical outcomes.
One of the major contributors to HF pathophysiology is the overactivation of the sympathetic nervous system, which promotes cardiac hypertrophy, arrhythmias, and inflammation, leading to progressive myocardial damage (Joana et al., 2025). To better understand HF pathogenesis and identify potential therapeutic targets, preclinical studies often use isoproterenol (ISO), a non-selective beta-adrenergic receptor agonist that induces HF-like myocardial injury and inflammation. ISO-induced models provide valuable insights into disease mechanisms and serve as an essential platform for evaluating pharmacological interventions (Tohumcu et al., 2025). Given that inflammation is a key driver of HF progression, targeting inflammatory pathways has emerged as a promising strategy for cardiac protection.
Among the various inflammatory regulators involved in HF, the NLRP3 inflammasome plays a pivotal role in mediating inflammatory responses. Upon activation by damage-associated molecular patterns, NLRP3 recruits and activates Caspase-1, which subsequently catalyzes the maturation of pro-inflammatory cytokines, including IL-1β and IL-18 (Fu & Wu, 2023). Numerous studies have shown that aberrant activation of the NLRP3 inflammasome contributes to HF progression, further highlighting its relevance as a potential therapeutic target (Toldo, 2022). Therefore, targeting this pathway could represent a promising strategy for HF prevention and treatment.
Recent research has increasingly focused on bioactive compounds derived from natural sources as potential cardioprotective agents. Kinsenoside (KD), a natural compound isolated from Anoectochilus roxburghii, has demonstrated several pharmacological properties, including anti-inflammatory, antioxidant, and anti-hyperglycemic activities (Qi, 2018). KD has been shown to reduce oxidative stress, preserve vascular integrity, and suppress the production of inflammatory mediators, supporting its potential role in cardiovascular protection. Moreover, KD activates the Akt signaling pathway, which has been reported to mitigate myocardial damage in ischemia-reperfusion injury models (Xiang et al., 2022; Wang et al., 2023). Additionally, KD has been found to alleviate inflammation and fibrosis in experimental non-alcoholic steatohepatitis (NASH) by inhibiting the NF-κB/NLRP3 axis (Deng et al., 2022). However, despite these promising effects, the role of KD in HF remains largely unexplored.
To address this gap, the present study investigates the protective effects of KD on ISO-induced cardiomyocyte injury, focusing particularly on its ability to inhibit NLRP3 inflammasome activation and attenuate inflammation and oxidative stress. The findings from this study may offer new insights into the therapeutic potential of KD in HF and support its application as a functional food ingredient or nutraceutical for cardiovascular health.
Rat H9c2 cardiomyocyte cells were obtained from iCell Bioscience Inc. (China) and cultured in Dulbecco’s Modified Eagle Medium (DMEM) supplemented with 10% fetal bovine serum (FBS) at 37°C in a humidified atmosphere containing 5% CO2. To establish an in vitro model of HF, cells were treated with 200 μM ISO (Sigma) for 24 h. KD (Sigma), a natural bioactive compound with potential cardioprotective properties, was administered at concentrations of 10, 20, 40, 80, and 160 μg/mL for 24 h to evaluate its effects on cardiomyocyte injury. The concentrations of ISO and KD were selected based on previous studies (Lasa et al., 2020; Xiang et al., 2022). The approach used in this study aligns with the investigation of KD as a dietary intervention to support heart health.
Cell viability was determined using the Cell Counting Kit-8 (CCK-8) assay. After treatment, cells (103 per well) were washed with phosphate-buffered saline (PBS), and CCK-8 reagent was added. Optical density (OD) at 450 nm was measured using a microplate reader to quantify cell viability. Next, lactate dehydrogenase (LDH) release, an indicator of cell membrane integrity, was assessed using an LDH assay kit (ab102526, Abcam, UK), with absorbance measured at 450 nm. These assays were used to evaluate the protective effects of KD against ISO-induced cytotoxicity.
Total RNA was extracted from 105 cells using a commercial RNA extraction kit and reverse-transcribed into complementary DNA (cDNA) using M-MLV reverse transcriptase (Promega, USA). The expression levels of pro-inflammatory cytokines were quantified by qPCR using the following specific primers:
TNF-α: CCTGTAGCCCACGTCGTAGC (forward), GAGGCCAAGCCCTGGTATGA (reverse)
IL-1β: CAGGTTCCATGGTGAAGTCAAC (forward), TCACACACCAGCAGGTTATCA (reverse)
IL-6: TCCAGTTGCCTTCTTGGGAC (forward), GTGTAATTAAGCCTCCGACTTG (reverse)
GAPDH: AGACAGCCGCATCTTCTTGT (forward), CTTGCCGTGGGTAGAGTCAT (reverse)
Gene expression levels were normalized to GAPDH as an internal control. The qPCR analysis was performed to assess the anti-inflammatory effects of KD in ISO-treated H9c2 cells. By quantifying these markers, the anti-inflammatory properties of KD were evaluated to determine its potential relevance in food-based strategies for reducing systemic inflammation associated with heart conditions.
Cell supernatants were collected from wells containing 105 cells after the corresponding treatments, and the levels of TNF-α, IL-1β, IL-6, superoxide dismutase (SOD), and malondialdehyde (MDA) were quantified using ELISA kits (Beyotime, Beijing, China). The samples and standards were incubated at 4°C for 20 h, and OD values were measured at 450 nm using a Bio-Rad microplate reader (Bio-Rad, CA, USA). These assays were performed to assess the antioxidant and anti-inflammatory effects of KD in ISO-treated H9c2 cells.
Intracellular reactive oxygen species (ROS) levels were measured using a ROS detection kit (S0033S, Beyotime, Beijing, China). H9c2 cells (104 per well) were seeded and allowed to adhere for 24 h before staining. To visualize cytoskeletal structures, cells were incubated with phalloidin (ab176757, Abcam) for 15 min at 37°C in the dark. This approach was used to evaluate the ability of KD to reduce oxidative stress and maintain cytoskeletal integrity in ISO-stimulated cells.
Proteins were extracted from 105 cells, quantified, and separated by SDS-PAGE before being transferred onto PVDF membranes. The membranes were blocked with TBST containing 5% bovine serum albumin (BSA) for 1 h at room temperature and incubated overnight at 4°C with the following primary antibodies:
NLRP3 (1:1000, ab263899, Abcam)
Caspase-1 (1:1000, ab207802, Abcam)
IL-1β (1:500, ab216995, Abcam)
IL-18 (1:1000, ab243091, Abcam)
GAPDH (1:3000, ab8245, Abcam)
After washing, the membranes were incubated with horseradish peroxidase (HRP)-conjugated secondary antibodies for 1 h at room temperature. The protein bands were then visualized using chemiluminescence detection. In this study, Western blot analysis was performed to examine the effects of KD on inflammatory signaling pathways, particularly its potential to inhibit NLRP3 inflammasome activation.
Statistical analyses were conducted using GraphPad Prism 7.0. Data are presented as mean ± standard deviation (SD). The normality of the data was assessed using the Shapiro-Wilk test. Comparisons between two groups were performed using an unpaired t-test, while multiple group comparisons were analyzed using one-way ANOVA followed by the Bonferroni post-hoc test. A p-value of <0.05 was considered statistically significant. These analyses were performed to ensure the reliability of the findings and provide a robust framework for evaluating the bioactive effects of KD in ISO-induced cardiomyocyte injury.
To evaluate the effects of KD on HF progression, we first assessed its impact on H9c2 cell viability. The molecular structure of KD is shown in Figure 1A. CCK-8 assays revealed that KD treatment at lower concentrations (10, 20, and 40 μg/mL) had minimal effects on cell growth, whereas higher concentrations (80 and 160 μg/mL) exhibited cytotoxicity, as indicated by a significant reduction in cell viability (p < 0.05, Figure 1B). Based on these findings, lower KD concentrations were selected for subsequent experiments.
Figure 1 KD enhances viability in ISO-stimulated H9c2 cells. (A) Molecular structure of KD. (B) CCK-8 assay results showing the viability of H9c2 cells treated with KD at concentrations of 10, 20, 40, 80, and 160 μg/mL for 24 h. Optical density (OD) was measured at 450 nm. ###p < 0.001, KD vs. control. (C) CCK-8 assay results demonstrating the viability of H9c2 cells treated with ISO and KD at concentrations of 10, 20, and 40 μg/mL for 24 h. OD450 values were measured. (D) LDH release assay assessing cytotoxicity in H9c2 cells following treatment with ISO and KD at concentrations of 10, 20, and 40 μg/mL for 24 h. ###p < 0.001, ISO vs. control; &p < 0.05, &&&p < 0.001, ISO + KD vs. ISO. KD, Kinsenoside; ISO, Isoproterenol.
To simulate HF progression, the H9c2 cells were treated with ISO, which significantly reduced cell viability, as determined by CCK-8 assays. However, KD treatment significantly improved the viability of ISO-stimulated H9c2 cells (p < 0.05, Figure 1C). LDH release assays further demonstrated that ISO exposure increased LDH levels, indicating cytotoxicity, while KD treatment mitigated this effect (p < 0.05, Figure 1D). These results suggest that KD enhances cell viability and reduces ISO-induced cytotoxicity, highlighting its potential cardioprotective properties.
To investigate the anti-inflammatory effects of KD in ISO-stimulated H9c2 cells, the expression and secretion of inflammatory markers, including IL-6, IL-1β, and TNF-α, were quantified using qPCR and ELISA. ISO treatment significantly increased the mRNA expression of these cytokines, whereas KD treatment reduced their expression in ISO-stimulated cells (p < 0.05, Figure 2A). Similarly, ELISA results indicated that ISO exposure led to elevated secretion of IL-6, IL-1β, and TNF-α, while KD treatment significantly suppressed these levels (p < 0.05, Figure 2B). These results demonstrate that KD effectively attenuates ISO-induced inflammatory responses, suggesting its potential as a natural anti-inflammatory agent for the development of functional foods targeting inflammation-driven cardiovascular conditions.
Figure 2 KD suppresses ISO-induced inflammatory cytokine production. (A) qPCR analysis of TNF-α, IL-6, and IL-1β mRNA levels in H9c2 cells treated with ISO and KD at concentrations of 10, 20, and 40 μg/mL for 24 h. (B) ELISA quantification of TNF-α, IL-6, and IL-1β secretion in H9c2 cells treated with ISO and KD at concentrations of 10, 20, and 40 μg/mL for 24 h. ###p < 0.001, ISO vs. control; &p < 0.05, &&p < 0.01, &&&p < 0.001, ISO + KD vs. ISO. KD, Kinsenoside; ISO, Isoproterenol.
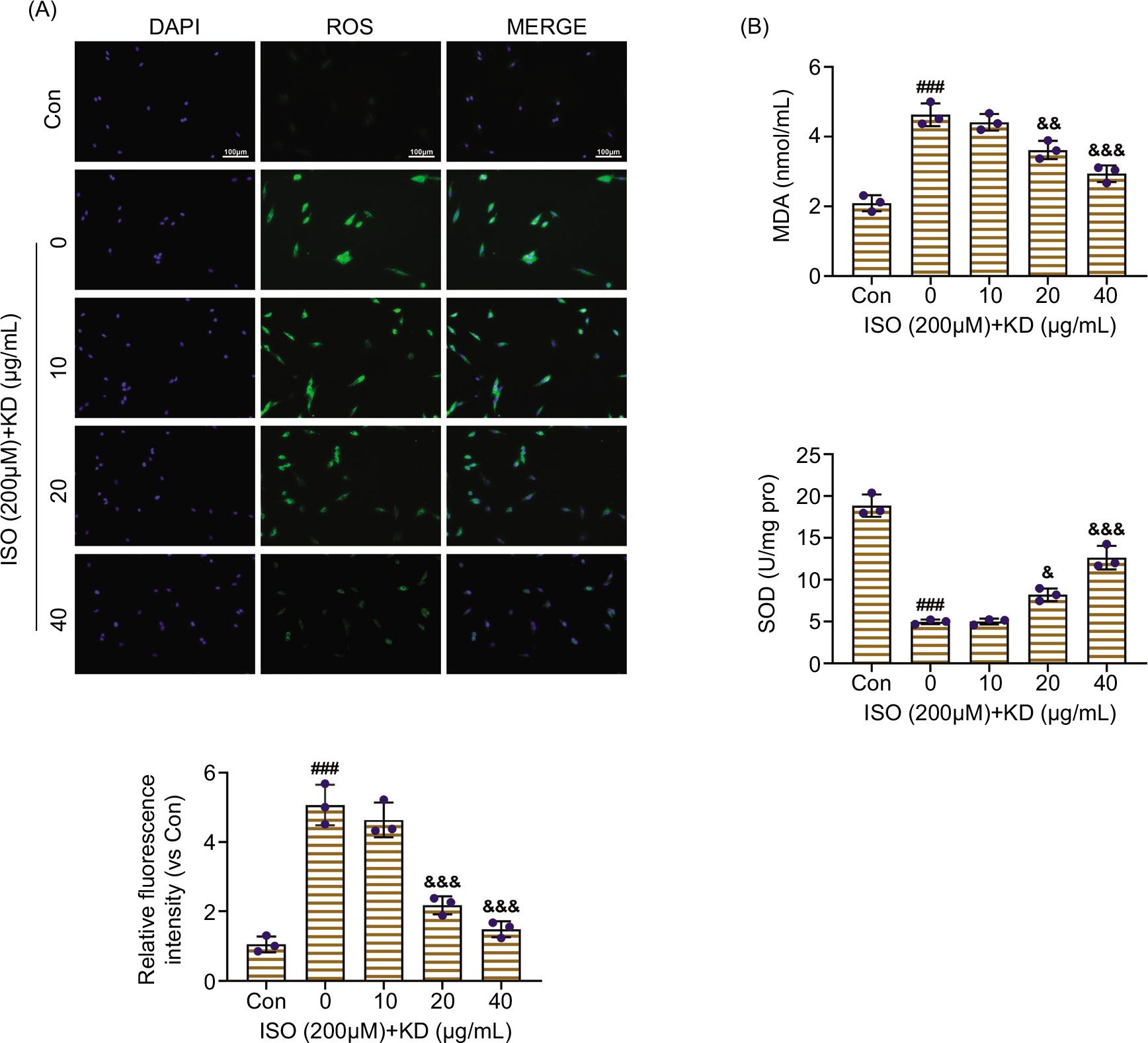
Given the critical role of oxidative stress in HF progression, we further investigated the ability of KD to regulate oxidative stress in ISO-stimulated H9c2 cells. The results showed that ROS levels were significantly elevated following ISO treatment, whereas KD treatment reduced intracellular ROS accumulation (p < 0.05, Figure 3A). Additionally, ISO exposure increased MDA levels and decreased SOD activity, indicating oxidative damage. KD treatment reversed these changes by reducing MDA levels and enhancing SOD activity in ISO-stimulated cells (p < 0.05, Figure 3B). These findings suggest that KD exerts protective effects against ISO-induced oxidative stress, supporting its potential as a bioactive compound for mitigating oxidative damage in cardiovascular diseases.
Figure 3 KD reduces ISO-induced oxidative stress. (A) Representative images of ROS staining in H9c2 cells treated with ISO and KD at concentrations of 10, 20, and 40 μg/mL for 24 h. Green fluorescence indicates ROS accumulation. Scale bar, 100 μm. (B) Quantification of MDA (upper panel) and SOD (lower panel) levels in H9c2 cells treated with ISO and KD at concentrations of 10, 20, and 40 μg/mL for 24 h. ###p < 0.001, ISO vs. control; &p < 0.05, &&p < 0.01, &&&p < 0.001, ISO + KD vs. ISO. KD, Kinsenoside; ISO, Isoproterenol.
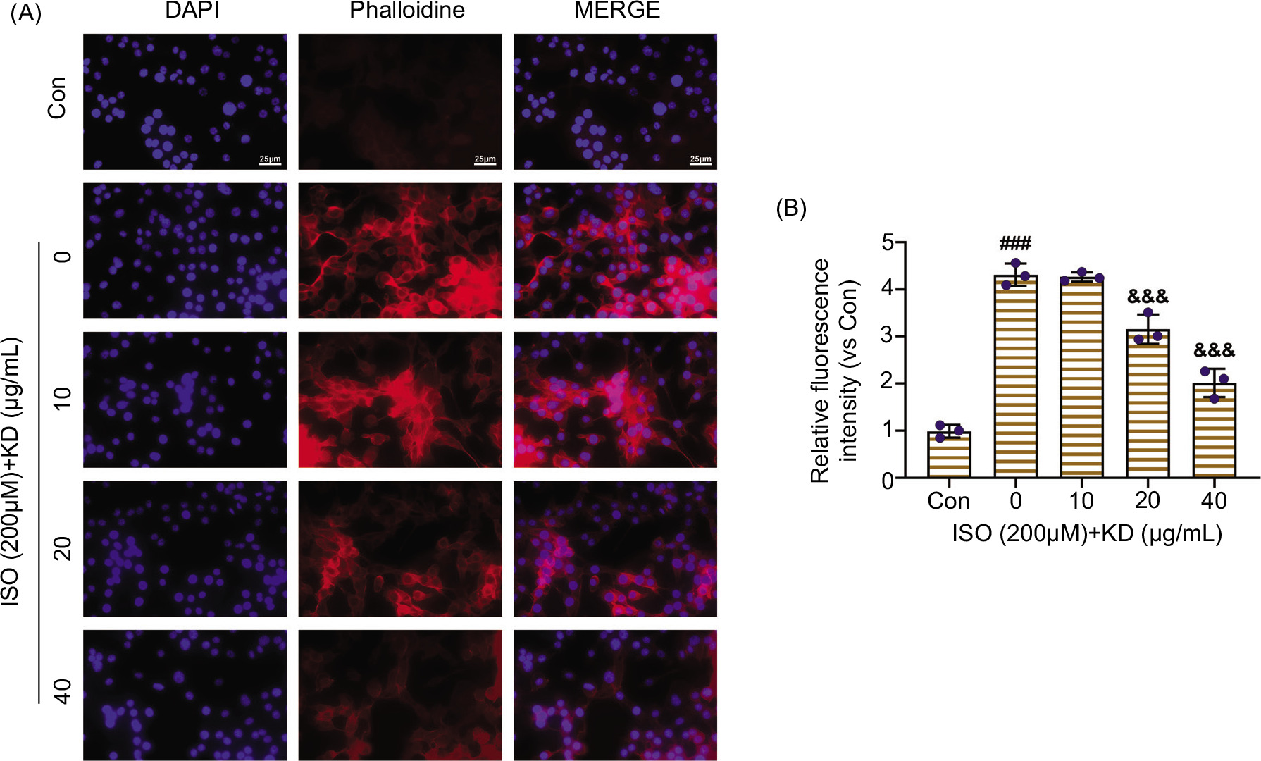
To assess the effects of KD on cardiomyocyte hypertrophy, a key feature of HF, phalloidin staining was performed to visualize cell morphology. ISO treatment significantly increased cardiomyocyte size, indicative of hypertrophic remodeling, whereas KD treatment suppressed this hypertrophic response in ISO-stimulated cells (Figure 4A, B). These results indicate that KD alleviates ISO-induced cardiomyocyte hypertrophy, further supporting its potential application in functional foods aimed at preventing pathological cardiac remodeling in HF.
Figure 4 KD mitigates ISO-induced cardiomyocyte hypertrophy. (A) Representative images of phalloidin staining demonstrating the extent of cardiomyocyte hypertrophy in H9c2 cells treated with ISO and KD at concentrations of 10, 20, and 40 μg/mL for 24 h. Red fluorescence indicates actin filaments. Scale bar, 100 μm. (B) Quantification of cardiomyocyte hypertrophy following ISO and KD treatment. ###p < 0.001, ISO vs. control; &p < 0.05, &&p < 0.01, &&&p < 0.001, ISO + KD vs. ISO. KD, Kinsenoside; ISO, Isoproterenol.
To elucidate the mechanism underlying KD’s protective effects against inflammation and oxidative stress in ISO-stimulated H9c2 cells, its impact on NLRP3 inflammasome activation was examined. We found that ISO treatment significantly upregulated the expression of NLRP3, caspase-1, IL-1β, and IL-18, indicating inflammasome activation (p < 0.05, Figure 5A, B), while KD treatment suppressed NLRP3 expression and reduced the levels of caspase-1, IL-1β, and IL-18 in ISO-stimulated cells (p < 0.05, Figure 5A, B). Taken together, these findings demonstrate that KD inhibits NLRP3 inflammasome activation, thereby mitigating inflammation and oxidative stress in ISO-stimulated H9c2 cells, further supporting KD’s potential role as a bioactive compound for controlling inflammasome-driven cardiovascular dysfunction.
Figure 5 KD inhibits ISO-induced NLRP3 inflammasome activation. (A) Immunoblot analysis of NLRP3 expression in H9c2 cells treated with ISO and KD at concentrations of 10, 20, and 40 μg/mL for 24 h. Relative expression levels of NLRP3 were quantified. (B) Immunoblot analysis of caspase-1, IL-1β, and IL-18 expression in H9c2 cells treated with ISO and KD at concentrations of 10, 20, and 40 μg/mL for 24 h. Relative protein expression levels were quantified. ###p < 0.001, ISO vs. control; &p < 0.05, &&p < 0.01, &&&p < 0.001, ISO + KD vs. ISO. KD, Kinsenoside; ISO, Isoproterenol.
These findings collectively highlight KD as a bioactive compound with significant cardioprotective properties. By improving cell viability, suppressing inflammatory cytokine production, reducing oxidative stress, and attenuating cardiomyocyte hypertrophy, KD demonstrates potential therapeutic relevance. Its ability to inhibit NLRP3 inflammasome activation further strengthens its role in inflammation-associated cardiovascular conditions.
HF is a condition characterized by the inability of the heart to pump sufficient blood to meet the body’s metabolic demands, affecting millions worldwide and posing a significant public health burden (Wilcox et al., 2020). The progression of HF involves complex pathophysiological mechanisms, including neurohormonal activation, inflammation, oxidative stress, and structural remodeling, all of which contribute to declining cardiac function. Despite advances in pharmacological and interventional treatments, HF continues to be associated with high morbidity and mortality, underscoring the need for novel and effective therapeutic strategies. This study investigated the protective effects of KD in ISO-stimulated H9c2 cells, focusing on its role in attenuating inflammation, oxidative stress, and cardiomyocyte hypertrophy. These findings provide insight into KD’s potential as a therapeutic candidate for HF.
KD has received increasing attention as a bioactive compound due to its diverse pharmacological properties, including anti-inflammatory, antioxidant, anti-hyperglycemic, and anti-fibrotic effects (Wang et al. 2019). In this study, KD was found to significantly improve the viability of ISO-treated H9c2 cells, indicating its cytoprotective effects in a stress-induced HF model. This aligns with previous studies demonstrating that KD preserves cellular integrity and function, potentially contributing to the prevention of cardiac deterioration.
Inflammation is a key driver of HF progression, and elevated levels of pro-inflammatory cytokines such as TNF-α, IL-6, and IL-1β have been shown to play a central role in adverse cardiac remodeling and dysfunction (Adamo et al. 2020; Halade & Lee, 2022). The results of this study demonstrate that KD significantly suppressed the production of these cytokines in ISO-stimulated H9c2 cells. The anti-inflammatory effects of KD appear to be mediated, at least in part, through the inhibition of NLRP3 inflammasome activation, a key regulator of inflammation implicated in various cardiovascular diseases. By suppressing NLRP3 inflammasome activity, KD effectively mitigates inflammatory responses and their deleterious effects on cardiac structure and function. These findings highlight KD’s potential as a dietary or therapeutic intervention for inflammation-driven cardiac conditions.
Oxidative stress is another major contributor to HF pathogenesis, exacerbating cellular injury, inflammation, and myocardial dysfunction (van der Pol et al., 2019; Ren et al., 2023). In this study, KD significantly reduced ISO-induced oxidative stress, as evidenced by decreased ROS and MDA levels and increased SOD activity in H9c2 cells. These findings are consistent with the well-documented antioxidant properties of KD in other disease models. By reducing oxidative stress, KD may protect cardiomyocytes from ISO-induced damage, further supporting its potential application as a functional food ingredient for promoting cardiovascular health.
Cardiomyocyte hypertrophy is a hallmark of HF and is associated with maladaptive cardiac remodeling and disease progression (Wan et al., 2023; Nomura et al., 2018). The results of this study demonstrate that KD effectively attenuated ISO-induced cardiomyocyte hypertrophy, likely through the inhibition of NLRP3 inflammasome activation and modulation of cell growth and differentiation pathways. Given that hypertrophic remodeling is a major contributor to HF pathogenesis, KD’s ability to mitigate this process reinforces its potential as a therapeutic agent for preventing HF progression.
Compared to other natural compounds such as resveratrol and quercetin, which have demonstrated anti-inflammatory and cardioprotective effects in HF primarily through oxidative stress reduction and modulation of signaling pathways, KD presents a distinct advantage due to its specific inhibition of the NLRP3 inflammasome (Wan et al., 2023). While resveratrol and quercetin have been shown to regulate inflammatory pathways, their direct effects on NLRP3 inflammasome activation are less well-characterized (Wan et al., 2023). In contrast, KD’s ability to suppress NLRP3 activation offers a unique mechanism for attenuating inflammation in HF, further supporting its potential as a promising candidate for therapeutic development.
Although this study provides important insights into the cardioprotective effects of KD, several limitations should be acknowledged. First, the experiments were conducted in vitro using H9c2 cells, which, while widely used, do not fully replicate the physiological characteristics of human cardiomyocytes. Therefore, further validation in more physiologically relevant models, including animal studies and clinical trials, is necessary. Second, this study primarily focused on the NLRP3 inflammasome pathway, leaving open the possibility that additional molecular mechanisms contribute to KD’s protective effects. Future research should investigate other signaling pathways involved in HF and assess the long-term effects of KD in vivo.
In conclusion, this study demonstrates that KD can attenuate ISO-induced damage in H9c2 cells by inhibiting NLRP3 inflammasome activation, reducing inflammation and oxidative stress, and preventing cardiomyocyte hypertrophy. These findings support KD’s potential as a therapeutic agent for HF and provide a foundation for future research into its clinical applications.
This article contains no studies with human participants or animals performed by authors.
The authors declare that all data supporting this study’s findings are available within the paper, and any raw data can be obtained from the corresponding author upon request.
Z.T. and S.G. designed and carried out the study, supervised the data collection, analyzed the data, and interpreted the data. Z.T., S.G., and S.C. prepared the manuscript for publication and reviewed the draft. All authors have read and approved the manuscript.
The authors declare no conflict of interest.
No funding was used in this study.
Adamo, L., Rocha-Resende, C., Prabhu, S.D., & Mann, D.L. (2020). Reappraising the role of inflammation in heart failure. Nature Reviews Cardiology, 17, 269–285. 10.1038/s41569-019-0315-x
Baman, J.R., & Ahmad, F.S. (2020). Heart Failure. JAMA, 324, 1015. 10.1001/jama.2020.13310
Deng, Y.F., Xu, Q.Q., Chen, T.Q., Ming, J.X., Wang, Y.F., Mao, L.N., Zhou, J.J., Sun, W.G., Zhou, Q., Ren, H., & Zhang, Y.H. (2022). Kinsenoside alleviates inflammation and fibrosis in experimental NASH mice by suppressing the NF-kappaB/NLRP3 signaling pathway. Phytomedicine, 104, 154241. 10.1016/j.phymed.2022.154241
Fu, J., & Wu, H. (2023). Structural Mechanisms of NLRP3 Inflammasome assembly and activation. Annual Review of Immunology, 41, 301–316. 10.1146/annurev-immunol-081022-021207
Halade, G.V., & Lee, D.H. (2022). Inflammation and resolution signaling in cardiac repair and heart failure. EBioMedicine, 79, 103992. 10.1016/j.ebiom.2022.103992
Hinton, R.B., & Ware, S.M. (2017). Heart failure in pediatric patients with congenital heart disease. Circulation Research, 120, 978–994. 10.1161/CIRCRESAHA.116.308996
Joana, S., Anna, H., & Ana R. (2025). Health care professionals and data scientists’ perspectives on a machine learning system to anticipate and manage the risk of decompensation from patients with heart failure: Qualitative interview study. Journal of Medical Internet Research, 27, e54990. 10.2196/54990
Lasa, J.J., Gaies, M., Bush, L., Zhang, W., Banerjee, M., Alten, J.A., Butts, R.J., Cabrera, A.G., Checchia, P.A., Elhoff, J., et al. (2020). Epidemiology and outcomes of acute decompensated heart failure in children. Circulation Heart Failure, 13, e006101. 10.1161/CIRCHEARTFAILURE.119.006101
Nedkoff, L., & Weber, C. (2022). Heart failure: not just a disease of the elderly. Heart, 108, 249–250. 10.1136/heartjnl-2021-320273
Nomura, S., Satoh, M., Fujita, T., Higo, T., Sumida, T., Ko, T., Yamaguchi, T., Tobita, T., Naito, A.T., Ito, M., et al. (2018). Cardiomyocyte gene programs encoding morphological and functional signatures in cardiac hypertrophy and failure. Nature Communications, 9, 4435. 10.1038/s41467-018-06639-7
Qi, C.X., Zhou, Q., Yuan, Z., Luo, Z.W., Dai, C., Zhu, H.C., Chen, C.M., Xue, Y.B., Wang, J.P., Wang, Y.F., et al. (2018). Kinsenoside: A promising bioactive compound from anoectochilus species. current medical science, 38, 11–18. 10.1007/s11596-018-1841-1
Ren, K., Pei, J., Guo, Y., Jiao, Y., Xing, H., Xie, Y., Yang, Y., Feng, Q., & Yang, J. (2023). Regulated necrosis pathways: a potential target for ischemic stroke. Burns & Trauma, 11, tkad016. 10.1093/burnst/tkad016
Tohumcu, V., Cengiz, M., Hayirli, A. et al. (2025). Effects of intrauterine isoproterenol administration on Ovarian follicular development in cows. Veterinary Medicine and Science, 11(1), e70198. 10.1002/vms3.70198
Toldo, S., Mezzaroma, E., Buckley, L.F., Potere, N., Di Nisio, M., Biondi-Zoccai, G., Van Tassell, B.W., & Abbate, A. (2022). Targeting the NLRP3 inflammasome in cardiovascular diseases. Pharmacology & Therapeutics, 236, 108053. 10.1016/j.pharmthera.2021.108053
van der Pol, A., van Gilst, W.H., Voors, A.A., & van der Meer, P. (2019). Treating oxidative stress in heart failure: past, present and future. European Journal of Heart Failure, 21, 425–435. 10.1002/ejhf.1320
Wan, J., Zhang, Z., Wu, C., Tian, S., Zang, Y., Jin, G., Sun, Q., Wang, P., Luan, X., Yang, Y., et al. (2023). Astragaloside IV derivative HHQ16 ameliorates infarction-induced hypertrophy and heart failure through degradation of lncRNA4012/9456. Signal Transduction and Targeted Therapy, 8, 414. 10.1038/s41392-023-01660-9
Wang, R., Dong, S., Xia, R., Sun, M., Sun, Y., Ren, H., Zhang, Y., Xia, Z., Yao, S., & Wang, T. (2023). Kinsenoside mitigates myocardial ischemia/reperfusion-induced ferroptosis via activation of the Akt/Nrf2/HO-1 pathway. European Journal of Pharmacology, 956, 175985. 10.1016/j.ejphar.2023.175985
Wang, Y., Zuo, R., Wang, Z., Luo, L., Wu, J., Zhang, C., Liu, M., Shi, C., & Zhou, Y. (2019). Kinsenoside ameliorates intervertebral disc degeneration through the activation of AKT-ERK1/2-Nrf2 signaling pathway. Aging (Albany NY), 11, 7961–7977. 10.18632/aging.102302
Wilcox, J.E., Fang, J.C., Margulies, K.B., & Mann, D.L. (2020). Heart failure with recovered left ventricular ejection fraction. Journal of the American College of Cardiology, 76, 719–734. 10.1016/j.jacc.2020.05.075
Xiang, M., Liu, T., Tian, C., Ma, K., Gou, J., Huang, R., Li, S., Li, Q., Xu, C., Li, L., et al. (2022). Kinsenoside attenuates liver fibro-inflammation by suppressing dendritic cells via the PI3K-AKT-FoxO1 pathway. Pharmacological Research, 177, 106092. 10.1016/j.phrs.2022.106092